Warning:
JavaScript is turned OFF. None of the links on this page will work until it is reactivated.
If you need help turning JavaScript On, click here.
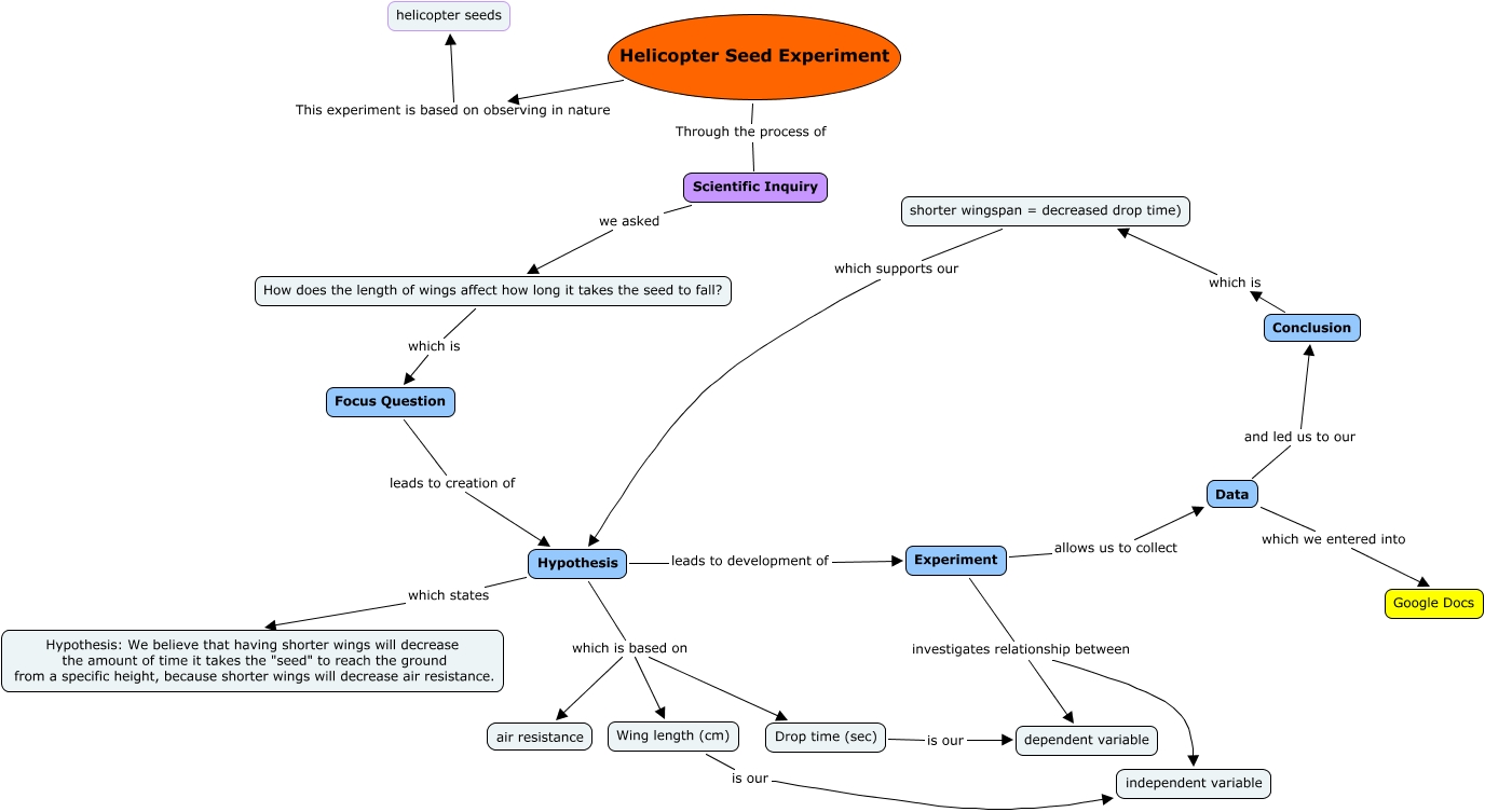
This Concept Map has information related to: Googles Docs Perf Task PAC, Hypothesis leads to development of Experiment, Hypothesis which is based on Drop time (sec), How does the length of wings affect how long it takes the seed to fall? which is Focus Question, Helicopter Seed Experiment This experiment is based on observing in nature helicopter seeds, Conclusion which is shorter wingspan = decreased drop time), Hypothesis which is based on Wing length (cm), Hypothesis which states Hypothesis: We believe that having shorter wings will decrease the amount of time it takes the "seed" to reach the ground from a specific height, because shorter wings will decrease air resistance., Hypothesis which is based on air resistance, Wing length (cm) is our independent variable, Data which we entered into Google Docs