Warning:
JavaScript is turned OFF. None of the links on this page will work until it is reactivated.
If you need help turning JavaScript On, click here.
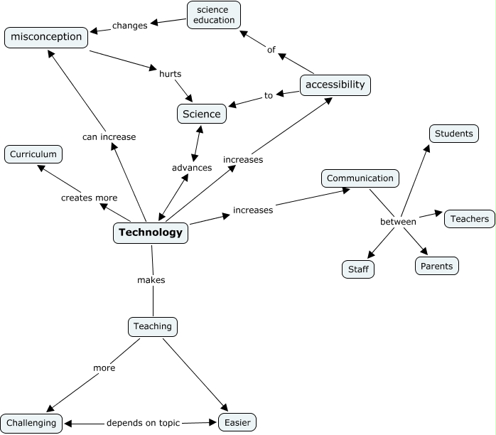
This Concept Map has information related to: Super Fun Happy Group, Technology creates more Curriculum, Communication between Students, Teaching Easier, science education changes misconception, Communication between Staff, Technology increases accessibility, accessibility of science education, Communication between Teachers, Technology can increase misconception, Teaching more Challenging