WARNING:
JavaScript is turned OFF. None of the links on this concept map will
work until it is reactivated.
If you need help turning JavaScript On, click here.
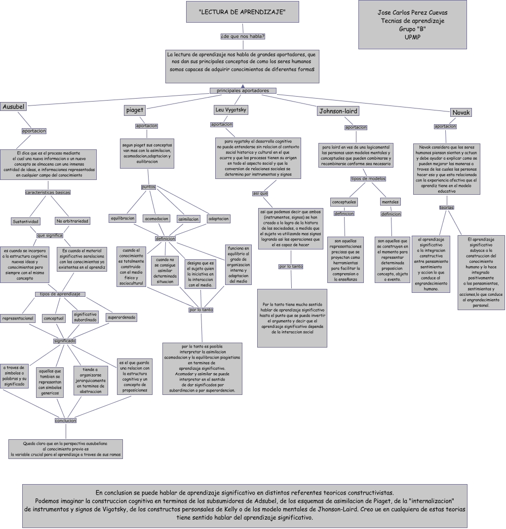
Este Cmap, tiene información relacionada con: PEREZ CUEVAS, acomodacion definicion cuando el conocimiento es totalmente construido con el medio fisico y sociocultural, equilibracion definicion funciona en equilibrio al grado de organizacion interna y adaptacion del medio, significativo subordinado significado es el que guarda una relacion con la estructura cognitiva y un concepto de proposiciones, adaptacion definicion cuando no se consigue asimilar determinada situacion, Johnson-laird aportacion para laird en ves de una logicamental las personas usan modelos mentales y conceptuales que pueden combinarse y recombinarse conforme sea necesario, asimilacion definicion cuando no se consigue asimilar determinada situacion, representacional significado es el que guarda una relacion con la estructura cognitiva y un concepto de proposiciones, conceptual significado tiende a organizarse jerarquicamente en terminos de abstraccion, Es cuando el material significativo serelaciona con los conocimientos ya existentes en el aprendiz tipos de aprendizaje representacional, asi que podemos decir que ambos (instrumentos, signos) se han creado a lo lagro de la histora de las sociedades, a medida que el sujeto va utilizando mas signos logrando asi las operaciones que el es capaz de hacer por lo tanto Por lo tanto tiene mucho sentido hablar de aprendizaje significativo hasta el punto que se pueda invertir el argumento y decir que el aprendizaje significativo depende de la interaccion social, adaptacion definicion funciona en equilibrio al grado de organizacion interna y adaptacion del medio, segun piaget sus conceptos van mas con la asimilacion, acomodacion,adaptacion y euilibracion puntos adaptacion, equilibracion definicion designa que es el sujeto quien la iniciativa en la interaccion con el medio., Ausubel aportacion El dice que es el proceso mediante el cual una nueva informacion o un nuevo concepto se almacena con una inmensa cantidad de ideas, e informaciones representadas en cualquier campo del conocimiento, Novak aportacion Novak considera que los seres humanos piensan sienten y actuan y debe ayudar a explicar como se pueden mejorar las maneras a traves de las cuales las personas hacer eso y que esta relacionada con la experiencia afectiva que el aprendiz tiene en el modelo educativo, es cuando se incorpora a la estructura cognitiva nuevas ideas y conocimientos pero siempre con el mismo concepto tipos de aprendizaje representacional, asimilacion definicion designa que es el sujeto quien la iniciativa en la interaccion con el medio., Ausubel principales aportadores Novak, Sustantividad que significa Es cuando el material significativo serelaciona con los conocimientos ya existentes en el aprendiz, Novak considera que los seres humanos piensan sienten y actuan y debe ayudar a explicar como se pueden mejorar las maneras a traves de las cuales las personas hacer eso y que esta relacionada con la experiencia afectiva que el aprendiz tiene en el modelo educativo teorias el aprendizaje significativo a la integracion constructiva entre pensamiento sentimiento y accion lo que conduce al engrandecimiento humano.