WARNING:
JavaScript is turned OFF. None of the links on this concept map will
work until it is reactivated.
If you need help turning JavaScript On, click here.
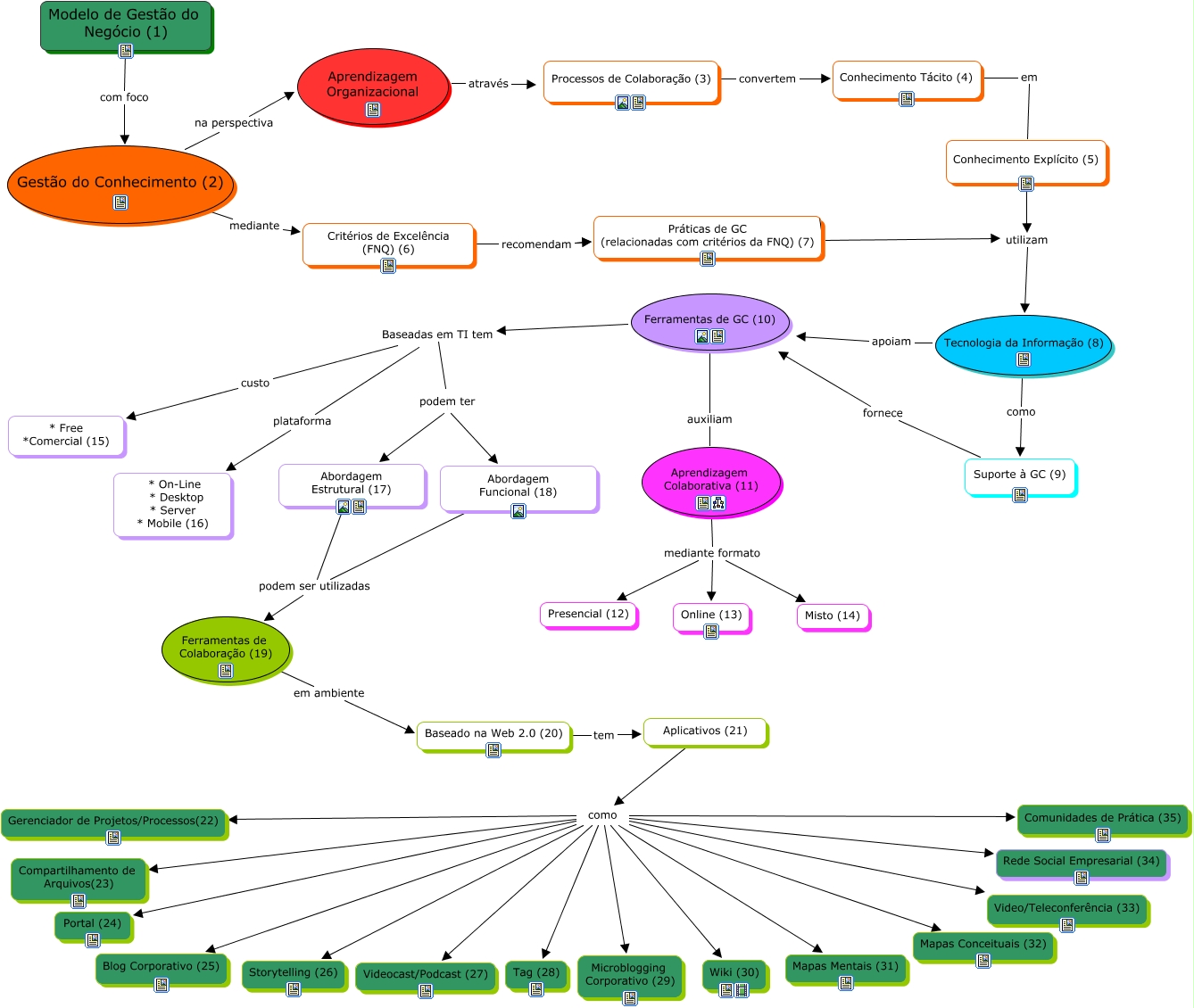
Esse mapa conceitual, produzido no IHMC CmapTools, tem a informação relacionada a: Curso Ferramentas GC_Extensão, Tecnologia da Informação (8) apoiam, Abordagem Estrutural (17) podem ser utilizadas Ferramentas de Colaboração (19), Ferramentas de GC (10) Baseadas em TI tem podem ter, Aplicativos (21) como Microblogging Corporativo (29), plataforma * On-Line * Desktop * Server * Mobile (16), Abordagem Funcional (18) podem ser utilizadas Ferramentas de Colaboração (19), Aplicativos (21) como Portal (24), Modelo de Gestão do Negócio (1) com foco, Gestão do Conhecimento (2) mediante Critérios de Excelência (FNQ) (6), Critérios de Excelência (FNQ) (6) recomendam Práticas de GC (relacionadas com critérios da FNQ) (7), Aplicativos (21) como Videocast/Podcast (27), Gestão do Conhecimento (2) na perspectiva, Aprendizagem Colaborativa (11) mediante formato Online (13), Aplicativos (21) como Tag (28), Processos de Colaboração (3) convertem Conhecimento Tácito (4), Ferramentas de GC (10) auxiliam Aprendizagem Colaborativa (11), Suporte à GC (9) fornece, podem ter Abordagem Funcional (18), Aprendizagem Colaborativa (11) mediante formato Misto (14), podem ter Abordagem Estrutural (17)