WARNING:
JavaScript is turned OFF. None of the links on this concept map will
work until it is reactivated.
If you need help turning JavaScript On, click here.
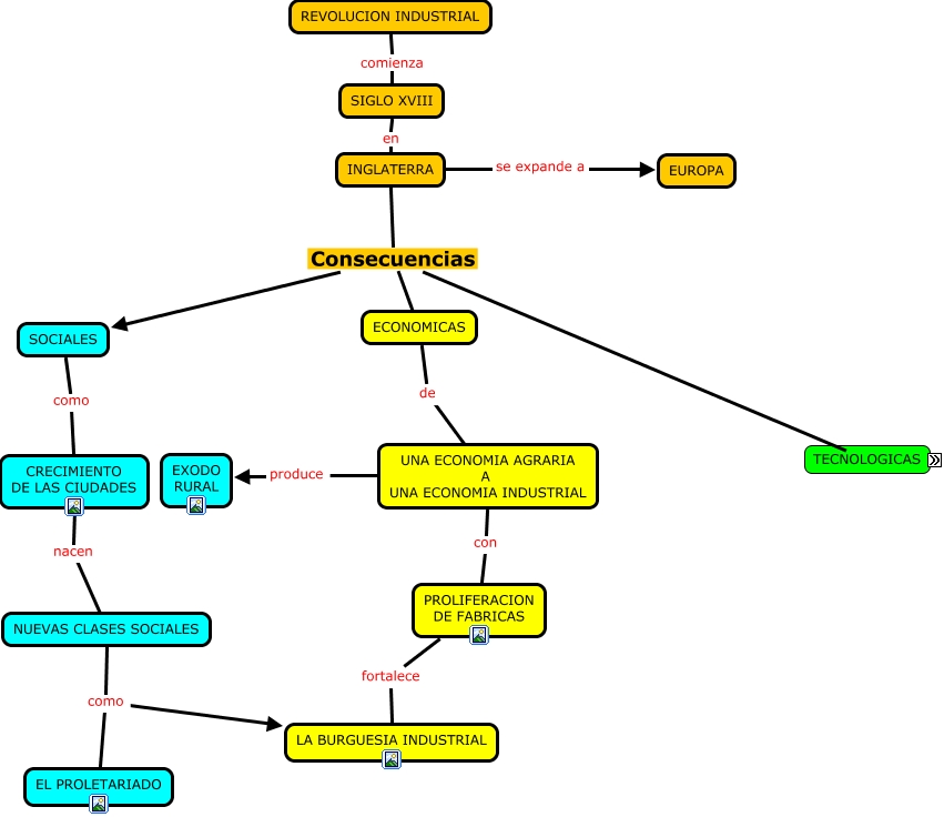
Este Cmap, tiene información relacionada con: Revolucion Industrial, REVOLUCION INDUSTRIAL comienza SIGLO XVIII, SIGLO XVIII en INGLATERRA, INGLATERRA Consecuencias ECONOMICAS, INGLATERRA Consecuencias TECNOLOGICAS, INGLATERRA se expande a EUROPA, NUEVAS CLASES SOCIALES como EL PROLETARIADO, UNA ECONOMIA AGRARIA A UNA ECONOMIA INDUSTRIAL produce EXODO RURAL, RIELES y MAQUINAS, HIERRO Y CARBON, UNA ECONOMIA AGRARIA A UNA ECONOMIA INDUSTRIAL con PROLIFERACION DE FABRICAS, PROLIFERACION DE FABRICAS fortalece LA BURGUESIA INDUSTRIAL, HIERRO para RIELES, TECNOLOGICAS mejoran TRANSPORTE Y COMUNICACION, ECONOMICAS de UNA ECONOMIA AGRARIA A UNA ECONOMIA INDUSTRIAL, SOCIALES como CRECIMIENTO DE LAS CIUDADES, NUEVAS CLASES SOCIALES como LA BURGUESIA INDUSTRIAL, TECNOLOGICAS se utiliza HIERRO, INGLATERRA Consecuencias SOCIALES, CRECIMIENTO DE LAS CIUDADES nacen NUEVAS CLASES SOCIALES, CARBON como ENERGIA