WARNING:
JavaScript is turned OFF. None of the links on this concept map will
work until it is reactivated.
If you need help turning JavaScript On, click here.
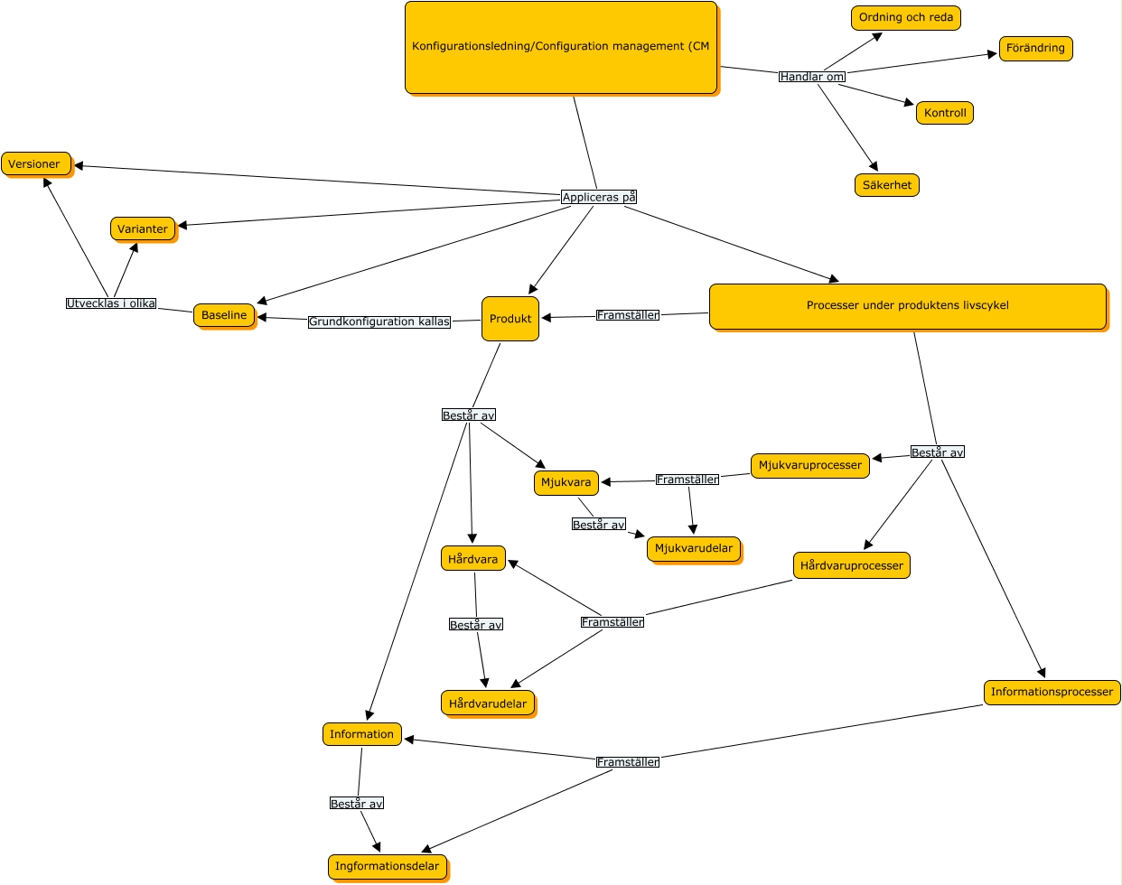
Den här kartan innehåller information om: CM2.cmap, Produkt Grundkonfiguration kallas Baseline, Konfigurationsledning/Configuration management (CM Appliceras på Produkt, Konfigurationsledning/Configuration management (CM Appliceras på Baseline, Mjukvara Består av Mjukvarudelar, Processer under produktens livscykel Består av Mjukvaruprocesser, Hårdvaruprocesser Framställer Hårdvara, Baseline Utvecklas i olika Versioner, Konfigurationsledning/Configuration management (CM Handlar om Säkerhet, Konfigurationsledning/Configuration management (CM Handlar om Ordning och reda, Mjukvaruprocesser Framställer Mjukvara, Baseline Utvecklas i olika Varianter, Mjukvaruprocesser Framställer Mjukvarudelar, Produkt Består av Information, Produkt Består av Mjukvara, Processer under produktens livscykel Består av Informationsprocesser, Hårdvaruprocesser Framställer Hårdvarudelar, Konfigurationsledning/Configuration management (CM Handlar om Förändring, Hårdvara Består av Hårdvarudelar, Information Består av Ingformationsdelar, Processer under produktens livscykel Framställer Produkt