WARNING:
JavaScript is turned OFF. None of the links on this concept map will
work until it is reactivated.
If you need help turning JavaScript On, click here.
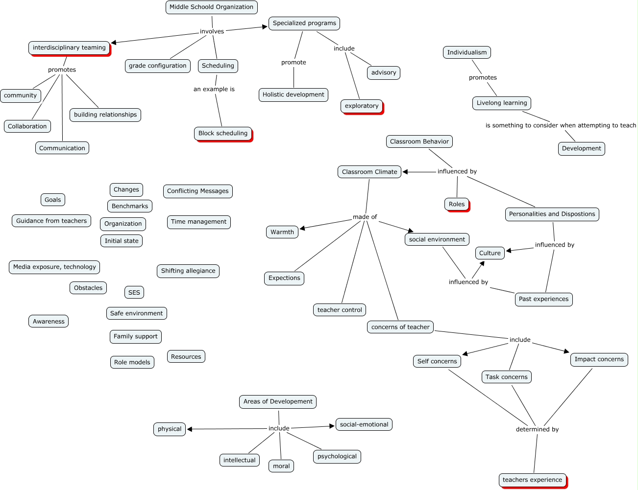
This Concept Map, created with IHMC CmapTools, has information related to: the best group, Specialized programs include exploratory, Areas of Developement include physical, Middle Schoold Organization involves Specialized programs, Personalities and Dispostions influenced by Culture, Classroom Climate made of Expections, Scheduling an example is Block scheduling, interdisciplinary teaming promotes building relationships, Livelong learning is something to consider when attempting to teach Development, concerns of teacher include Task concerns, Classroom Climate made of Warmth, Past experiences influenced by Culture, Classroom Climate made of teacher control, interdisciplinary teaming promotes Collaboration, Individualism promotes Livelong learning, interdisciplinary teaming promotes community, Personalities and Dispostions influenced by Past experiences, Classroom Behavior influenced by Classroom Climate, Middle Schoold Organization involves Scheduling, Classroom Climate made of social environment, Areas of Developement include intellectual