WARNING:
JavaScript is turned OFF. None of the links on this concept map will
work until it is reactivated.
If you need help turning JavaScript On, click here.
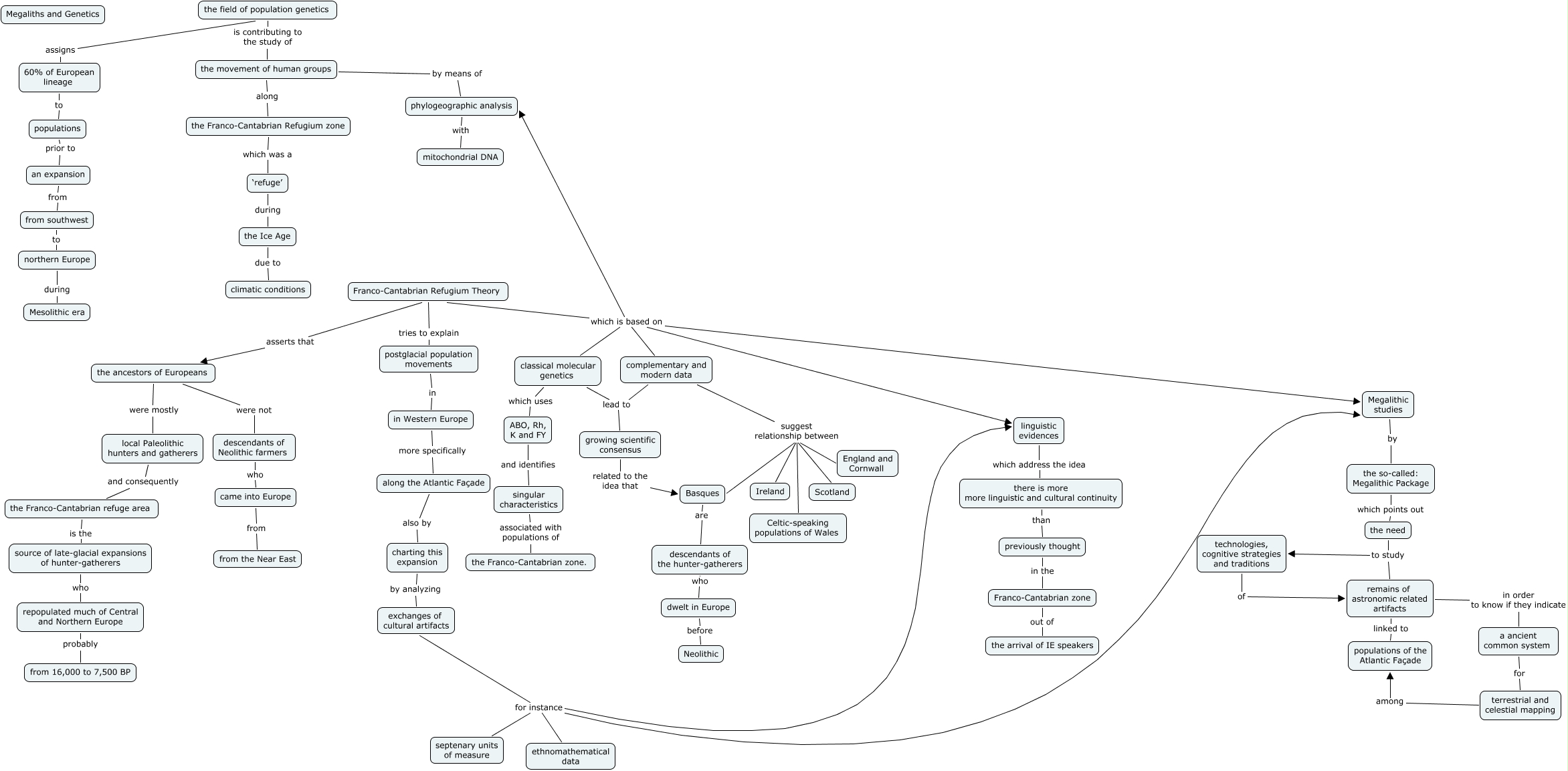
Este Cmap, tiene información relacionada con: Roz_2, the field of population genetics is contributing to the study of the movement of human groups, in Western Europe more specifically along the Atlantic Façade, Franco-Cantabrian Refugium Theory which is based on phylogeographic analysis, ‘refuge’ during the Ice Age, ABO, Rh, K and FY and identifies singular characteristics, phylogeographic analysis with mitochondrial DNA, populations prior to an expansion, Franco-Cantabrian Refugium Theory which is based on complementary and modern data, exchanges of cultural artifacts for instance linguistic evidences, a ancient common system for terrestrial and celestial mapping, source of late-glacial expansions of hunter-gatherers who repopulated much of Central and Northern Europe, complementary and modern data suggest relationship between England and Cornwall, the need to study technologies, cognitive strategies and traditions, classical molecular genetics which uses ABO, Rh, K and FY, growing scientific consensus related to the idea that Basques, the ancestors of Europeans were mostly local Paleolithic hunters and gatherers, the movement of human groups along the Franco-Cantabrian Refugium zone, Franco-Cantabrian Refugium Theory asserts that the ancestors of Europeans, the Ice Age due to climatic conditions, the Franco-Cantabrian Refugium zone which was a ‘refuge’