WARNING:
JavaScript is turned OFF. None of the links on this concept map will
work until it is reactivated.
If you need help turning JavaScript On, click here.
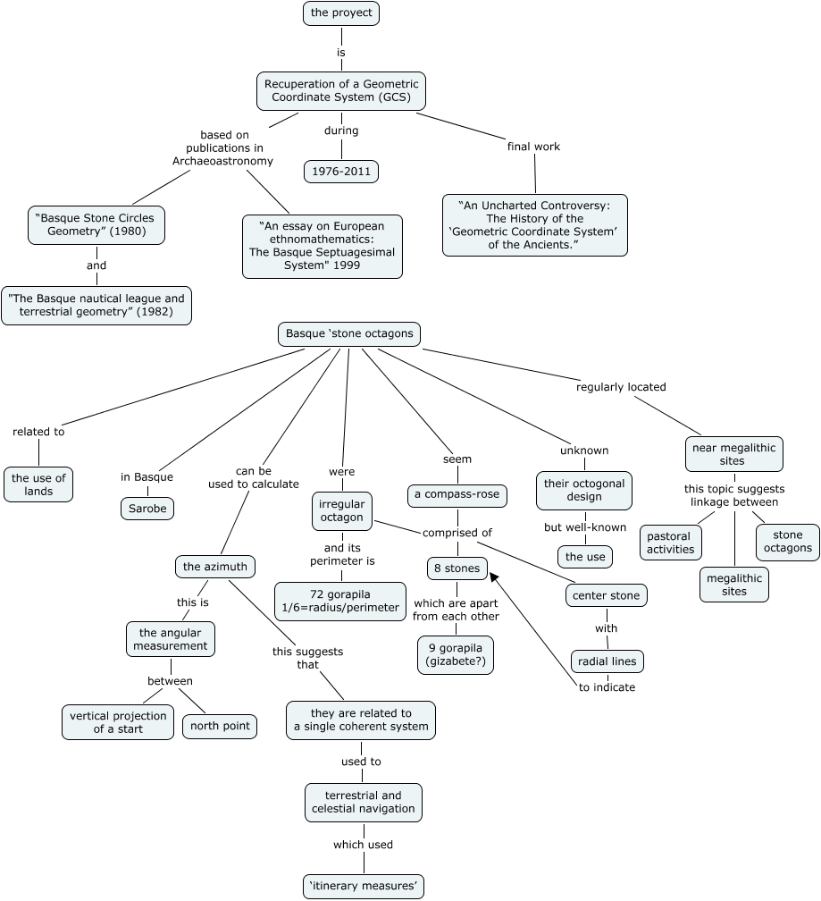
Este Cmap, tiene información relacionada con: Roz_1, near megalithic sites this topic suggests linkage between pastoral activities, “Basque Stone Circles Geometry” (1980) and "The Basque nautical league and terrestrial geometry” (1982), Basque ‘stone octagons unknown their octogonal design, a compass-rose comprised of center stone, irregular octagon and its perimeter is <math xmlns="http://www.w3.org/1998/Math/MathML"> <mrow> <mtext> 72 gorapila
1/6=radius/perimeter </mtext> </mrow> </math>, the proyect is Recuperation of a Geometric Coordinate System (GCS), radial lines to indicate 8 stones, near megalithic sites this topic suggests linkage between megalithic sites, center stone with radial lines, the azimuth this is the angular measurement, Recuperation of a Geometric Coordinate System (GCS) final work “An Uncharted Controversy: The History of the ‘Geometric Coordinate System’ of the Ancients.”, the angular measurement between vertical projection of a start, Basque ‘stone octagons seem a compass-rose, terrestrial and celestial navigation which used ‘itinerary measures’, Recuperation of a Geometric Coordinate System (GCS) based on publications in Archaeoastronomy “An essay on European ethnomathematics: The Basque Septuagesimal System" 1999, they are related to a single coherent system used to terrestrial and celestial navigation, the angular measurement between north point, their octogonal design but well-known the use, Basque ‘stone octagons related to the use of lands, the azimuth this suggests that they are related to a single coherent system