WARNING:
JavaScript is turned OFF. None of the links on this concept map will
work until it is reactivated.
If you need help turning JavaScript On, click here.
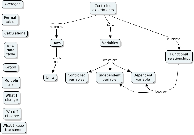
This Concept Map, created with IHMC CmapTools, has information related to: 1 Controlled Experiments - Skeleton cmap, Data which has Units, Variables which are Controlled variables, Variables which are Dependent variable, Variables which are Independent variable, Functional relationships between Dependent variable, Controled experiments have Variables, Controled experiments involves recording Data, Functional relationships between Independent variable, Controled experiments elucidate Functional relationships