WARNING:
JavaScript is turned OFF. None of the links on this concept map will
work until it is reactivated.
If you need help turning JavaScript On, click here.
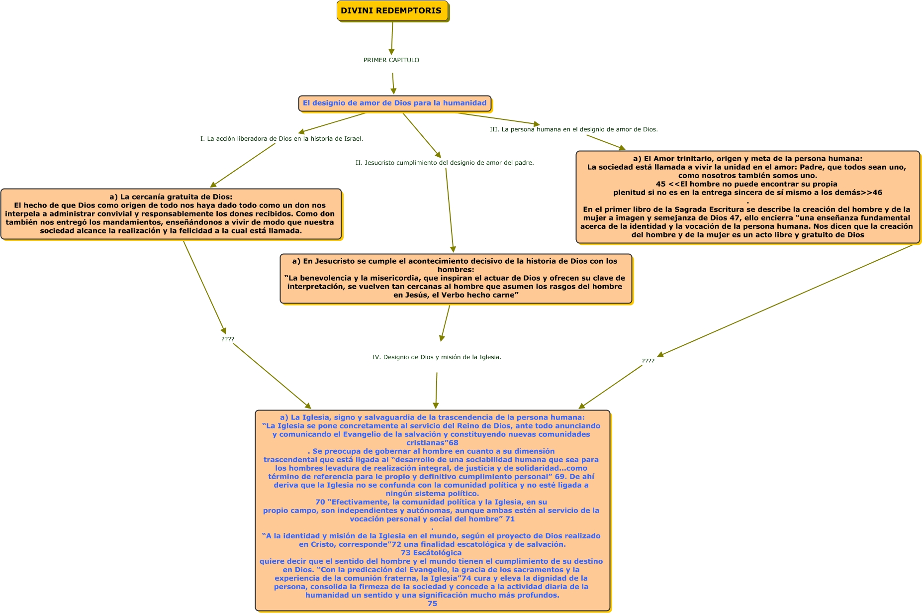
Este Cmap, tiene información relacionada con: MAPA1, a) El Amor trinitario, origen y meta de la persona humana: La sociedad está llamada a vivir la unidad en el amor: Padre, que todos sean uno, como nosotros también somos uno. 45 <<El hombre no puede encontrar su propia plenitud si no es en la entrega sincera de sí mismo a los demás>ᡦ . En el primer libro de la Sagrada Escritura se describe la creación del hombre y de la mujer a imagen y semejanza de Dios 47, ello encierra “una enseñanza fundamental acerca de la identidad y la vocación de la persona humana. Nos dicen que la creación del hombre y de la mujer es un acto libre y gratuito de Dios ???? a) La Iglesia, signo y salvaguardia de la trascendencia de la persona humana: “La Iglesia se pone concretamente al servicio del Reino de Dios, ante todo anunciando y comunicando el Evangelio de la salvación y constituyendo nuevas comunidades cristianas”68 . Se preocupa de gobernar al hombre en cuanto a su dimensión trascendental que está ligada al “desarrollo de una sociabilidad humana que sea para los hombres levadura de realización integral, de justicia y de solidaridad…como término de referencia para le propio y definitivo cumplimiento personal” 69. De ahí deriva que la Iglesia no se confunda con la comunidad política y no esté ligada a ningún sistema político. 70 “Efectivamente, la comunidad política y la Iglesia, en su propio campo, son independientes y autónomas, aunque ambas estén al servicio de la vocación personal y social del hombre” 71 . “A la identidad y misión de la Iglesia en el mundo, según el proyecto de Dios realizado en Cristo, corresponde”72 una finalidad escatológica y de salvación. 73 Escátológica quiere decir que el sentido del hombre y el mundo tienen el cumplimiento de su destino en Dios. “Con la predicación del Evangelio, la gracia de los sacramentos y la experiencia de la comunión fraterna, la Iglesia”74 cura y eleva la dignidad de la persona, consolida la firmeza de la sociedad y concede a la actividad diaria de la humanidad un sentido y una significación mucho más profundos. 75, El designio de amor de Dios para la humanidad I. La acción liberadora de Dios en la historia de Israel. a) La cercanía gratuita de Dios: El hecho de que Dios como origen de todo nos haya dado todo como un don nos interpela a administrar convivial y responsablemente los dones recibidos. Como don también nos entregó los mandamientos, enseñándonos a vivir de modo que nuestra sociedad alcance la realización y la felicidad a la cual está llamada., El designio de amor de Dios para la humanidad II. Jesucristo cumplimiento del designio de amor del padre. a) En Jesucristo se cumple el acontecimiento decisivo de la historia de Dios con los hombres: “La benevolencia y la misericordia, que inspiran el actuar de Dios y ofrecen su clave de interpretación, se vuelven tan cercanas al hombre que asumen los rasgos del hombre en Jesús, el Verbo hecho carne”, a) La cercanía gratuita de Dios: El hecho de que Dios como origen de todo nos haya dado todo como un don nos interpela a administrar convivial y responsablemente los dones recibidos. Como don también nos entregó los mandamientos, enseñándonos a vivir de modo que nuestra sociedad alcance la realización y la felicidad a la cual está llamada. ???? a) La Iglesia, signo y salvaguardia de la trascendencia de la persona humana: “La Iglesia se pone concretamente al servicio del Reino de Dios, ante todo anunciando y comunicando el Evangelio de la salvación y constituyendo nuevas comunidades cristianas”68 . Se preocupa de gobernar al hombre en cuanto a su dimensión trascendental que está ligada al “desarrollo de una sociabilidad humana que sea para los hombres levadura de realización integral, de justicia y de solidaridad…como término de referencia para le propio y definitivo cumplimiento personal” 69. De ahí deriva que la Iglesia no se confunda con la comunidad política y no esté ligada a ningún sistema político. 70 “Efectivamente, la comunidad política y la Iglesia, en su propio campo, son independientes y autónomas, aunque ambas estén al servicio de la vocación personal y social del hombre” 71 . “A la identidad y misión de la Iglesia en el mundo, según el proyecto de Dios realizado en Cristo, corresponde”72 una finalidad escatológica y de salvación. 73 Escátológica quiere decir que el sentido del hombre y el mundo tienen el cumplimiento de su destino en Dios. “Con la predicación del Evangelio, la gracia de los sacramentos y la experiencia de la comunión fraterna, la Iglesia”74 cura y eleva la dignidad de la persona, consolida la firmeza de la sociedad y concede a la actividad diaria de la humanidad un sentido y una significación mucho más profundos. 75, DIVINI REDEMPTORIS PRIMER CAPITULO El designio de amor de Dios para la humanidad, a) En Jesucristo se cumple el acontecimiento decisivo de la historia de Dios con los hombres: “La benevolencia y la misericordia, que inspiran el actuar de Dios y ofrecen su clave de interpretación, se vuelven tan cercanas al hombre que asumen los rasgos del hombre en Jesús, el Verbo hecho carne” IV. Designio de Dios y misión de la Iglesia. a) La Iglesia, signo y salvaguardia de la trascendencia de la persona humana: “La Iglesia se pone concretamente al servicio del Reino de Dios, ante todo anunciando y comunicando el Evangelio de la salvación y constituyendo nuevas comunidades cristianas”68 . Se preocupa de gobernar al hombre en cuanto a su dimensión trascendental que está ligada al “desarrollo de una sociabilidad humana que sea para los hombres levadura de realización integral, de justicia y de solidaridad…como término de referencia para le propio y definitivo cumplimiento personal” 69. De ahí deriva que la Iglesia no se confunda con la comunidad política y no esté ligada a ningún sistema político. 70 “Efectivamente, la comunidad política y la Iglesia, en su propio campo, son independientes y autónomas, aunque ambas estén al servicio de la vocación personal y social del hombre” 71 . “A la identidad y misión de la Iglesia en el mundo, según el proyecto de Dios realizado en Cristo, corresponde”72 una finalidad escatológica y de salvación. 73 Escátológica quiere decir que el sentido del hombre y el mundo tienen el cumplimiento de su destino en Dios. “Con la predicación del Evangelio, la gracia de los sacramentos y la experiencia de la comunión fraterna, la Iglesia”74 cura y eleva la dignidad de la persona, consolida la firmeza de la sociedad y concede a la actividad diaria de la humanidad un sentido y una significación mucho más profundos. 75, El designio de amor de Dios para la humanidad III. La persona humana en el designio de amor de Dios. a) El Amor trinitario, origen y meta de la persona humana: La sociedad está llamada a vivir la unidad en el amor: Padre, que todos sean uno, como nosotros también somos uno. 45 <<El hombre no puede encontrar su propia plenitud si no es en la entrega sincera de sí mismo a los demás>ᡦ . En el primer libro de la Sagrada Escritura se describe la creación del hombre y de la mujer a imagen y semejanza de Dios 47, ello encierra “una enseñanza fundamental acerca de la identidad y la vocación de la persona humana. Nos dicen que la creación del hombre y de la mujer es un acto libre y gratuito de Dios