WARNING:
JavaScript is turned OFF. None of the links on this concept map will
work until it is reactivated.
If you need help turning JavaScript On, click here.
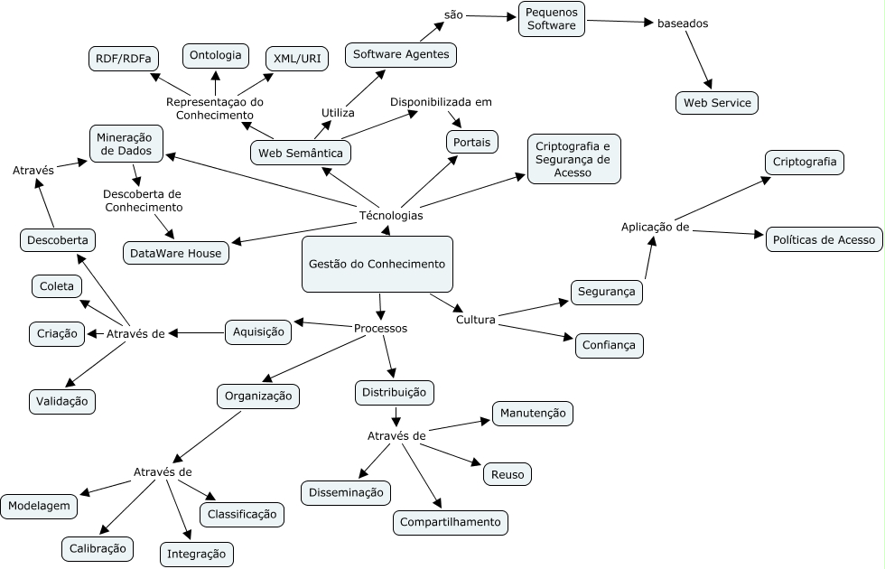
Esse mapa conceitual, produzido no IHMC CmapTools, tem a informação relacionada a: Gestão do Conhecimento, Segurança Aplicação de Políticas de Acesso, Software Agentes são Pequenos Software, Organização Através de Modelagem, Distribuição Através de Disseminação, Distribuição Através de Reuso, Organização Através de Integração, Gestão do Conhecimento Processos Aquisição, Gestão do Conhecimento Técnologias DataWare House, Mineração de Dados Descoberta de Conhecimento DataWare House, Web Semântica Representaçao do Conhecimento RDF/RDFa, Web Semântica Utiliza Software Agentes, Distribuição Através de Manutenção, Aquisição Através de Descoberta, Gestão do Conhecimento Técnologias Portais, Gestão do Conhecimento Técnologias Criptografia e Segurança de Acesso, Segurança Aplicação de Criptografia, Pequenos Software baseados Web Service, Web Semântica Representaçao do Conhecimento XML/URI, Aquisição Através de Validação, Gestão do Conhecimento Processos Organização