WARNING:
JavaScript is turned OFF. None of the links on this concept map will
work until it is reactivated.
If you need help turning JavaScript On, click here.
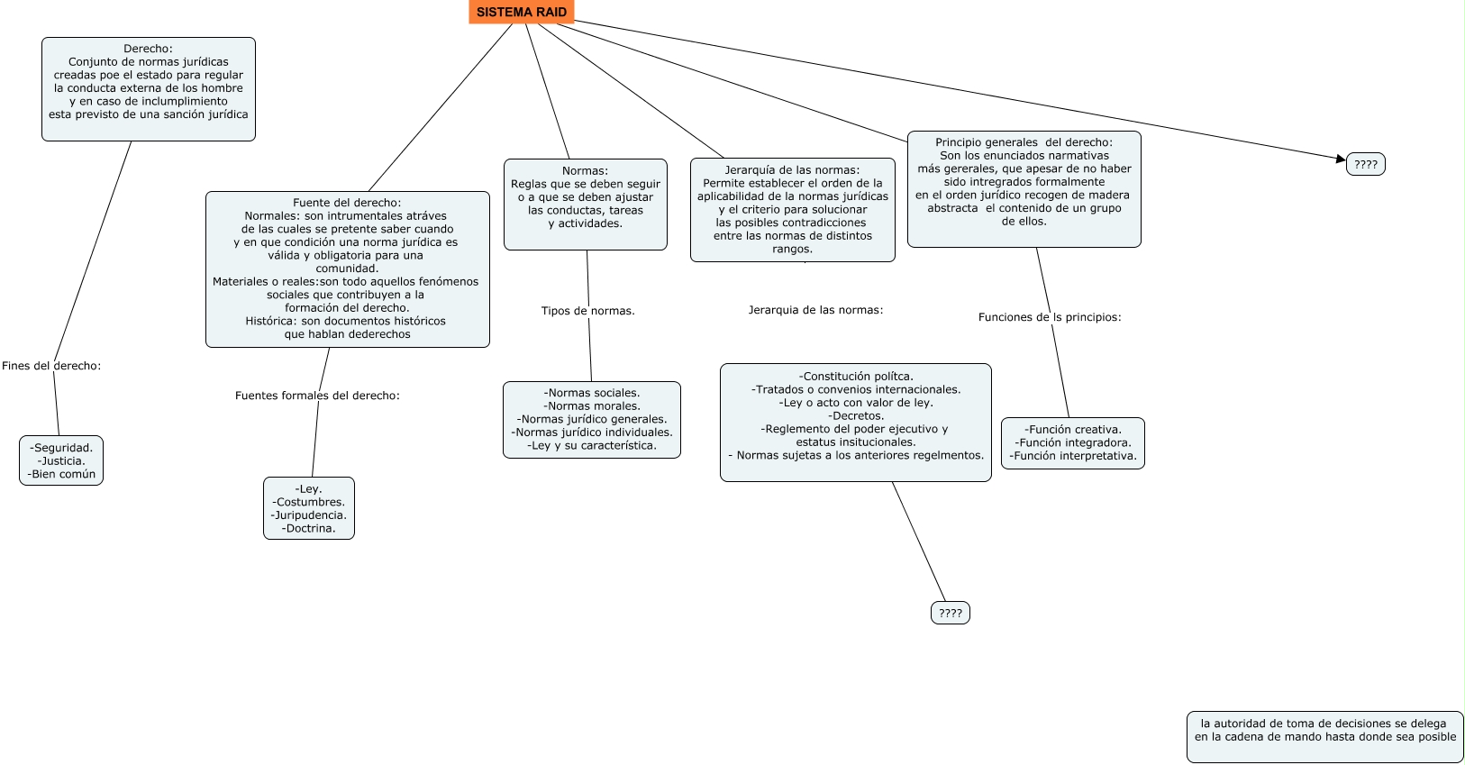
Este Cmap, tiene información relacionada con: Sin Título 2, SISTEMA RAID ???? Jerarquía de las normas: Permite establecer el orden de la aplicabilidad de la normas jurídicas y el criterio para solucionar las posibles contradicciones entre las normas de distintos rangos., Jerarquía de las normas: Permite establecer el orden de la aplicabilidad de la normas jurídicas y el criterio para solucionar las posibles contradicciones entre las normas de distintos rangos. Jerarquia de las normas: ????, Fuente del derecho: Normales: son intrumentales atráves de las cuales se pretente saber cuando y en que condición una norma jurídica es válida y obligatoria para una comunidad. Materiales o reales:son todo aquellos fenómenos sociales que contribuyen a la formación del derecho. Histórica: son documentos históricos que hablan dederechos Fuentes formales del derecho: -Ley. -Costumbres. -Juripudencia. -Doctrina., Derecho: Conjunto de normas jurídicas creadas poe el estado para regular la conducta externa de los hombre y en caso de inclumplimiento esta previsto de una sanción jurídica Fines del derecho: -Seguridad. -Justicia. -Bien común, Jerarquía de las normas: Permite establecer el orden de la aplicabilidad de la normas jurídicas y el criterio para solucionar las posibles contradicciones entre las normas de distintos rangos. Jerarquia de las normas: -Constitución polítca. -Tratados o convenios internacionales. -Ley o acto con valor de ley. -Decretos. -Reglemento del poder ejecutivo y estatus insitucionales. - Normas sujetas a los anteriores regelmentos., SISTEMA RAID ???? Normas: Reglas que se deben seguir o a que se deben ajustar las conductas, tareas y actividades., SISTEMA RAID ???? Fuente del derecho: Normales: son intrumentales atráves de las cuales se pretente saber cuando y en que condición una norma jurídica es válida y obligatoria para una comunidad. Materiales o reales:son todo aquellos fenómenos sociales que contribuyen a la formación del derecho. Histórica: son documentos históricos que hablan dederechos, SISTEMA RAID ???? ????, Principio generales del derecho: Son los enunciados narmativas más gererales, que apesar de no haber sido intregrados formalmente en el orden jurídico recogen de madera abstracta el contenido de un grupo de ellos. Funciones de ls principios: -Función creativa. -Función integradora. -Función interpretativa., SISTEMA RAID Pric Principio generales del derecho: Son los enunciados narmativas más gererales, que apesar de no haber sido intregrados formalmente en el orden jurídico recogen de madera abstracta el contenido de un grupo de ellos., Normas: Reglas que se deben seguir o a que se deben ajustar las conductas, tareas y actividades. Tipos de normas. -Normas sociales. -Normas morales. -Normas jurídico generales. -Normas jurídico individuales. -Ley y su característica.