WARNING:
JavaScript is turned OFF. None of the links on this concept map will
work until it is reactivated.
If you need help turning JavaScript On, click here.
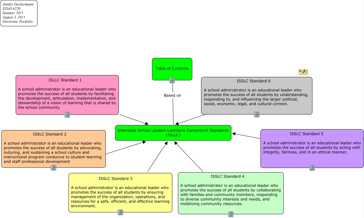
Questa Cmap, creata con IHMC CmapTools, contiene informazioni relative a: EDAS 6220 E-Portfolio J. Dackermann, ISSLC Standard 3 A school administrator is an educational leader who promotes the success of all students by ensuring management of the organization, operations, and resources for a safe, efficient, and effective learning environment. ???? Interstate School Leaders Licensure Consortium Standards (ISLLC), Table of Contents Based on Interstate School Leaders Licensure Consortium Standards (ISLLC), ISLLC Standard 1 A school administrator is an educational leader who promotes the success of all students by facilitating the development, articulation, implementation, and stewardship of a vision of learning that is shared by the school community ???? Interstate School Leaders Licensure Consortium Standards (ISLLC), ISSLC Standard 6 A school administrator is an educational leader who promotes the success of all students by understanding, responding to, and influencing the larger political, social, economic, legal, and cultural context. ???? Interstate School Leaders Licensure Consortium Standards (ISLLC), ISSLC Standard 2 A school administrator is an educational leader who promotes the success of all students by advocating, nuturing, and sustaining a school culture and instructional program conducive to student learning and staff professional development ???? Interstate School Leaders Licensure Consortium Standards (ISLLC), ISSLC Standard 4 A school administrator is an educational leader who promotes the success of all students by collaborating with families and community members, responding to diverse community interests and needs, and mobilizing community resources. ???? Interstate School Leaders Licensure Consortium Standards (ISLLC), ISSLC Standard 5 A school administrator is an educational leader who promotes the success of all students by acting with integrity, fairness, and in an ethical manner. ???? Interstate School Leaders Licensure Consortium Standards (ISLLC)