WARNING:
JavaScript is turned OFF. None of the links on this concept map will
work until it is reactivated.
If you need help turning JavaScript On, click here.
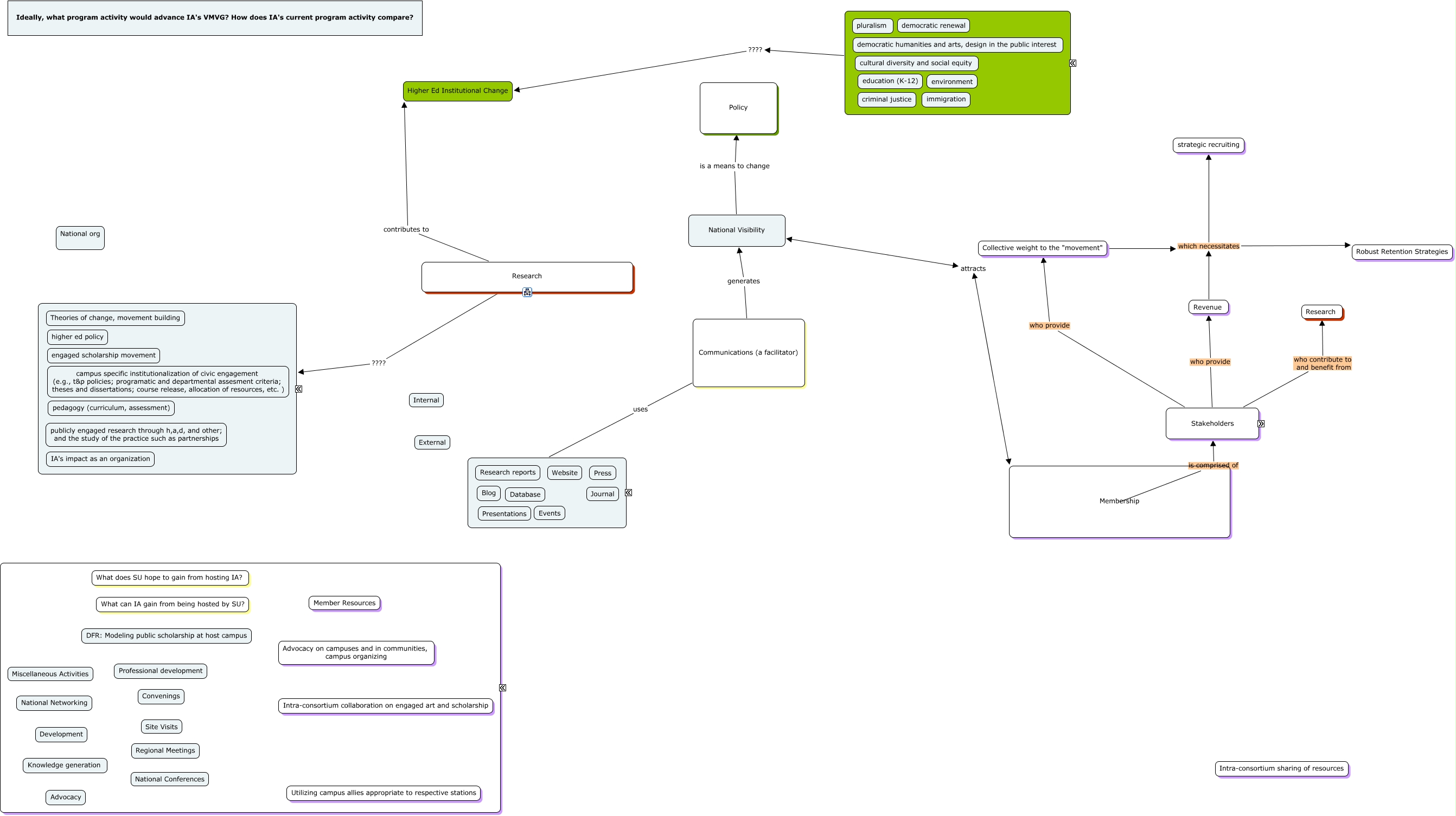
This Concept Map, created with IHMC CmapTools, has information related to: IA's Research, Membership, and Communications, Membership attracts National Visibility, Research contributes to Higher Ed Institutional Change, Collective weight to the "movement" which necessitates strategic recruiting, Revenue which necessitates Robust Retention Strategies, Stakeholders who provide Collective weight to the "movement", Stakeholders who provide Revenue, Improving communities, solving real-world problems ???? Higher Ed Institutional Change, Research ???? Typology, Communications (a facilitator) generates National Visibility, Revenue which necessitates strategic recruiting, Membership is comprised of Stakeholders, National Visibility is a means to change Policy, Communications (a facilitator) uses Tools, Collective weight to the "movement" which necessitates Robust Retention Strategies, Stakeholders who contribute to and benefit from Research