WARNING:
JavaScript is turned OFF. None of the links on this concept map will
work until it is reactivated.
If you need help turning JavaScript On, click here.
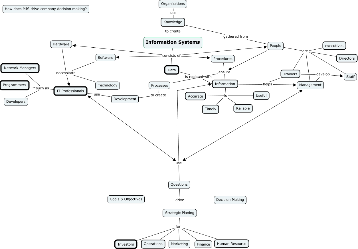
This Concept Map, created with IHMC CmapTools, has information related to: Information System, Data is realated with Information, Trainers are executives, Knowledge to create Information Systems, Information Systems consists of People, People are executives, Questions use IT Professionals, Trainers develop Staff, Strategic Planing for Operations, Trainers helps Management, Strategic Planing for Human Resource, Strategic Planing for Marketing, Questions drive Goals & Objectives, Reliable is Timely, Directors are executives, Technology necessitate IT Professionals, Management develop Staff, Questions use Information, Information Systems consists of Software, Information helps Management, Questions drive Decision Making