WARNING:
JavaScript is turned OFF. None of the links on this concept map will
work until it is reactivated.
If you need help turning JavaScript On, click here.
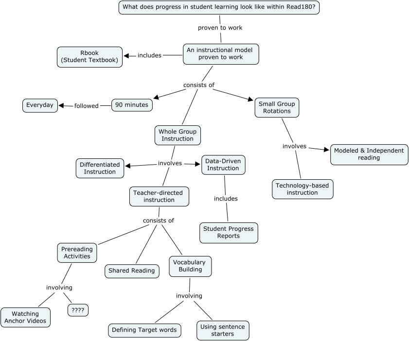
This Concept Map, created with IHMC CmapTools, has information related to: Learning Map - Read180 Draft 1, Small Group Rotations involves Modeled & Independent reading, An instructional model proven to work includes Rbook (Student Textbook), An instructional model proven to work consists of 90 minutes, Teacher-directed instruction consists of Vocabulary Building, Teacher-directed instruction consists of Prereading Activities, Data-Driven Instruction includes Student Progress Reports, Whole Group Instruction involves Differentiated Instruction, Teacher-directed instruction consists of Shared Reading, An instructional model proven to work consists of Small Group Rotations, Small Group Rotations involves Technology-based instruction, 90 minutes followed Everyday, Prereading Activities involving ????, An instructional model proven to work consists of Whole Group Instruction, Prereading Activities involving Watching Anchor Videos, Vocabulary Building involving Using sentence starters, Whole Group Instruction involves Teacher-directed instruction, Vocabulary Building involving Defining Target words, Whole Group Instruction involves Data-Driven Instruction, What does progress in student learning look like within Read180? proven to work An instructional model proven to work