WARNING:
JavaScript is turned OFF. None of the links on this concept map will
work until it is reactivated.
If you need help turning JavaScript On, click here.
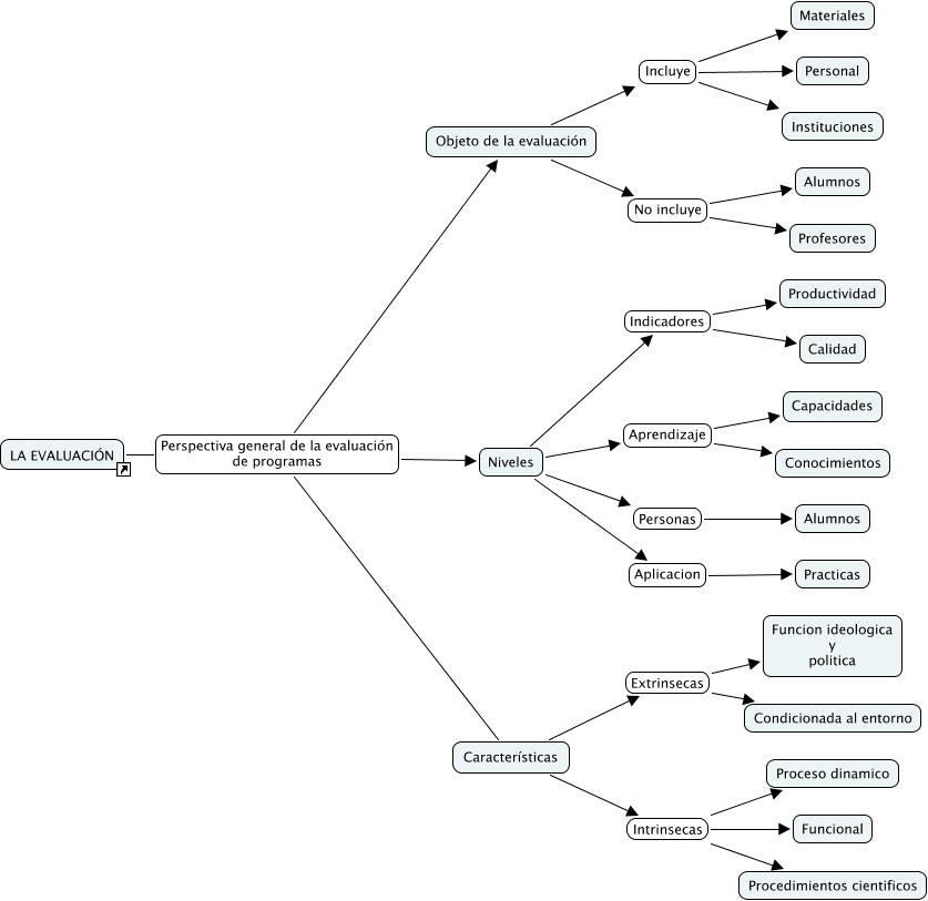
Este Cmap, tiene información relacionada con: Punto 1.1, Niveles Aprendizaje Conocimientos, Niveles Aprendizaje Capacidades, Objeto de la evaluación Incluye Materiales, LA EVALUACIÓN Perspectiva general de la evaluación de programas Niveles, Características Extrinsecas Funcion ideologica y politica, Niveles Indicadores Productividad, Objeto de la evaluación No incluye Profesores, Características Intrinsecas Proceso dinamico, Objeto de la evaluación No incluye Alumnos, LA EVALUACIÓN Perspectiva general de la evaluación de programas Objeto de la evaluación, Niveles Aplicacion Practicas, Objeto de la evaluación Incluye Personal, Niveles Indicadores Calidad, Objeto de la evaluación Incluye Instituciones, Características Extrinsecas Condicionada al entorno, LA EVALUACIÓN Perspectiva general de la evaluación de programas Características, Niveles Personas Alumnos, Características Intrinsecas Funcional, Características Intrinsecas Procedimientos cientificos