WARNING:
JavaScript is turned OFF. None of the links on this concept map will
work until it is reactivated.
If you need help turning JavaScript On, click here.
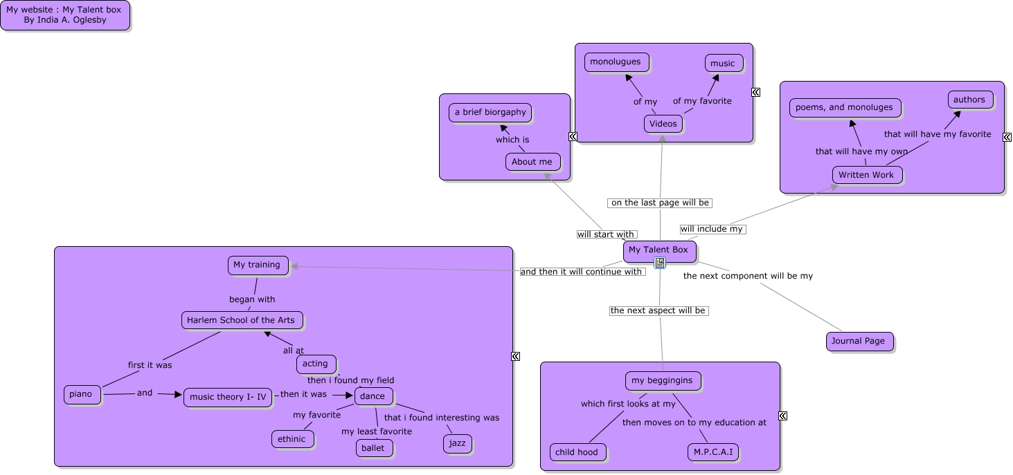
This Concept Map, created with IHMC CmapTools, has information related to: India's Website, dance then i found my field acting, My Talent Box the next aspect will be my beggingins, My Talent Box and then it will continue with My training, My Talent Box will start with About me, My training began with Harlem School of the Arts, Videos of my monolugues, My Talent Box the next component will be my Journal Page, music theory I- IV then it was dance, My Talent Box on the last page will be Videos, piano and music theory I- IV, About me which is a brief biorgaphy, my beggingins then moves on to my education at M.P.C.A.I, Written Work that will have my own poems, and monoluges, Harlem School of the Arts first it was piano, Videos of my favorite music, dance my least favorite ballet, dance that i found interesting was jazz, dance my favorite ethinic, My Talent Box will include my Written Work, my beggingins which first looks at my child hood