WARNING:
JavaScript is turned OFF. None of the links on this concept map will
work until it is reactivated.
If you need help turning JavaScript On, click here.
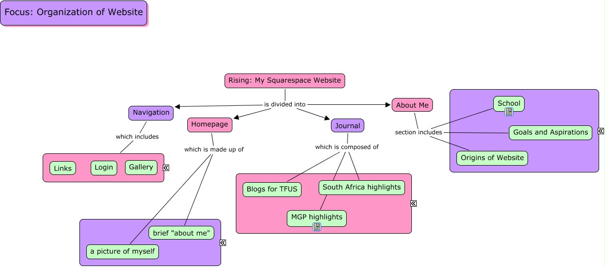
This Concept Map, created with IHMC CmapTools, has information related to: AfricaliWebsite, About Me section includes Goals and Aspirations, Homepage which is made up of brief "about me", Rising: My Squarespace Website is divided into About Me, About Me section includes Origins of Website, Navigation which includes sections, Rising: My Squarespace Website is divided into Navigation, Journal which is composed of South Africa highlights, Homepage which is made up of a picture of myself, Rising: My Squarespace Website is divided into Homepage, Journal which is composed of Blogs for TFUS, Journal which is composed of MGP highlights, Rising: My Squarespace Website is divided into Journal, About Me section includes School