WARNING:
JavaScript is turned OFF. None of the links on this concept map will
work until it is reactivated.
If you need help turning JavaScript On, click here.
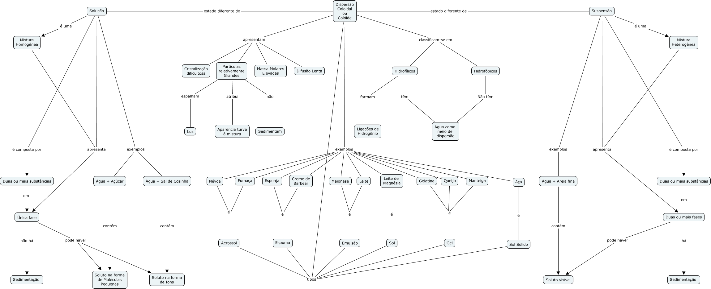
Esse mapa conceitual, produzido no IHMC CmapTools, tem a informação relacionada a: Coloides_Mario, Dispersão Coloidal ou Colóide exemplos Manteiga, Leite de Magnésia é Sol, Dispersão Coloidal ou Colóide exemplos Esponja, Suspensão apresenta Duas ou mais fases, Dispersão Coloidal ou Colóide tipos Espuma, Dispersão Coloidal ou Colóide exemplos Queijo, Queijo é Gel, Mistura Heterogênea é composta por Duas ou mais substâncias, Água + Areia fina contém Soluto visível, Dispersão Coloidal ou Colóide classificam-se em Hidrofóbicos, Única fase pode haver Soluto na forma de Íons, Névoa é Aerossol, Solução é composta por Duas ou mais substâncias, Dispersão Coloidal ou Colóide tipos Aerossol, Esponja é Espuma, Dispersão Coloidal ou Colóide apresentam Difusão Lenta, Dispersão Coloidal ou Colóide tipos Sol Sólido, Duas ou mais fases há Sedimentação, Dispersão Coloidal ou Colóide exemplos Aço, Aço é Sol Sólido