WARNING:
JavaScript is turned OFF. None of the links on this concept map will
work until it is reactivated.
If you need help turning JavaScript On, click here.
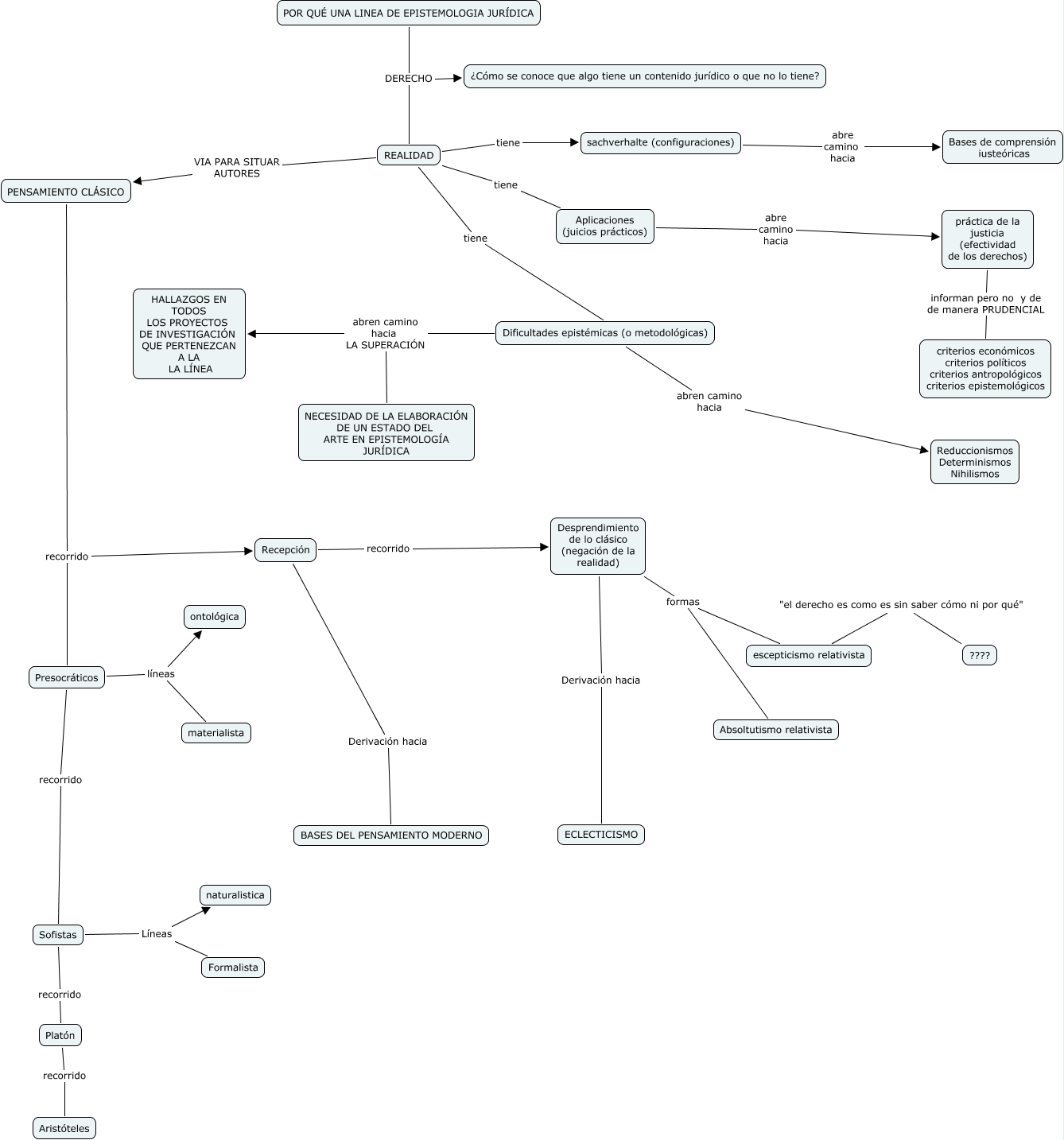
Este Cmap, tiene información relacionada con: LINEA_1_EPISTEMOLOGICA, REALIDAD tiene Dificultades epistémicas (o metodológicas), Presocráticos recorrido Sofistas, Sofistas Líneas naturalistica, Desprendimiento de lo clásico (negación de la realidad) formas escepticismo relativista, escepticismo relativista "el derecho es como es sin saber cómo ni por qué" ????, práctica de la justicia (efectividad de los derechos) informan pero no y de de manera PRUDENCIAL criterios económicos criterios políticos criterios antropológicos criterios epistemológicos, Presocráticos líneas materialista, Dificultades epistémicas (o metodológicas) abren camino hacia LA SUPERACIÓN HALLAZGOS EN TODOS LOS PROYECTOS DE INVESTIGACIÓN QUE PERTENEZCAN A LA LA LÍNEA, Dificultades epistémicas (o metodológicas) abren camino hacia Reduccionismos Determinismos Nihilismos, Aplicaciones (juicios prácticos) abre camino hacia práctica de la justicia (efectividad de los derechos), Dificultades epistémicas (o metodológicas) abren camino hacia LA SUPERACIÓN NECESIDAD DE LA ELABORACIÓN DE UN ESTADO DEL ARTE EN EPISTEMOLOGÍA JURÍDICA, REALIDAD tiene Aplicaciones (juicios prácticos), POR QUÉ UNA LINEA DE EPISTEMOLOGIA JURÍDICA DERECHO REALIDAD, Sofistas recorrido Platón, PENSAMIENTO CLÁSICO recorrido Recepción, PENSAMIENTO CLÁSICO recorrido Presocráticos, POR QUÉ UNA LINEA DE EPISTEMOLOGIA JURÍDICA DERECHO ¿Cómo se conoce que algo tiene un contenido jurídico o que no lo tiene?, REALIDAD tiene sachverhalte (configuraciones), Desprendimiento de lo clásico (negación de la realidad) formas Absoltutismo relativista, REALIDAD VIA PARA SITUAR AUTORES PENSAMIENTO CLÁSICO