WARNING:
JavaScript is turned OFF. None of the links on this concept map will
work until it is reactivated.
If you need help turning JavaScript On, click here.
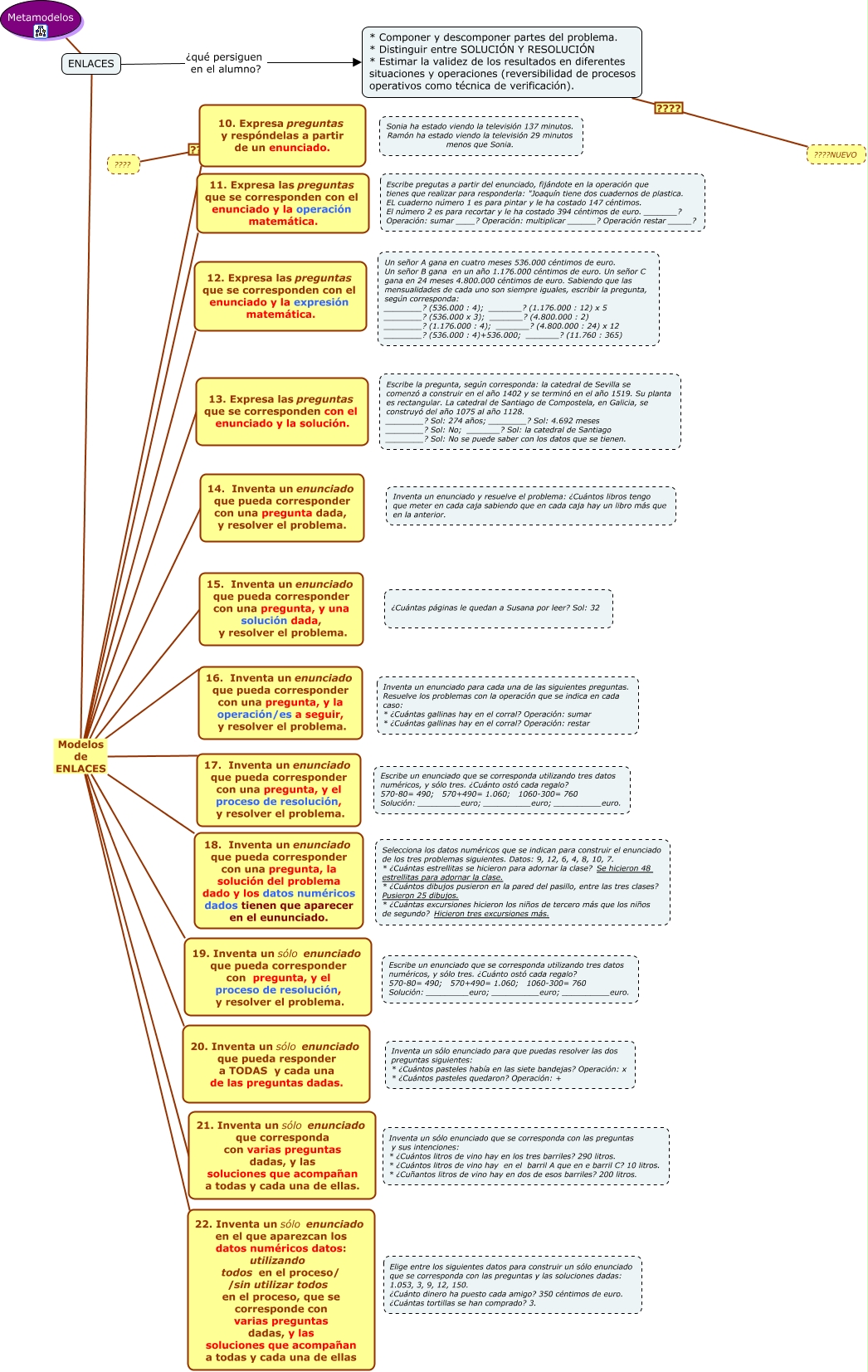
Este Cmap, tiene información relacionada con: enlaces, ENLACES Modelos de ENLACES 14. Inventa un enunciado que pueda corresponder con una pregunta dada, y resolver el problema., 10. Expresa preguntas y respóndelas a partir de un enunciado. ???? ????, ENLACES Modelos de ENLACES 19. Inventa un sólo enunciado que pueda corresponder con pregunta, y el proceso de resolución, y resolver el problema., ENLACES Modelos de ENLACES 16. Inventa un enunciado que pueda corresponder con una pregunta, y la operación/es a seguir, y resolver el problema., ENLACES ???? Metamodelos, ENLACES ¿qué persiguen en el alumno? * Componer y descomponer partes del problema. * Distinguir entre SOLUCIÓN Y RESOLUCIÓN * Estimar la validez de los resultados en diferentes situaciones y operaciones (reversibilidad de procesos operativos como técnica de verificación)., ENLACES Modelos de ENLACES 17. Inventa un enunciado que pueda corresponder con una pregunta, y el proceso de resolución, y resolver el problema., * Componer y descomponer partes del problema. * Distinguir entre SOLUCIÓN Y RESOLUCIÓN * Estimar la validez de los resultados en diferentes situaciones y operaciones (reversibilidad de procesos operativos como técnica de verificación). ???? ????NUEVO, ENLACES Modelos de ENLACES 13. Expresa las preguntas que se corresponden con el enunciado y la solución., ENLACES Modelos de ENLACES 22. Inventa un sólo enunciado en el que aparezcan los datos numéricos datos: utilizando todos en el proceso/ /sin utilizar todos en el proceso, que se corresponde con varias preguntas dadas, y las soluciones que acompañan a todas y cada una de ellas, ENLACES Modelos de ENLACES 12. Expresa las preguntas que se corresponden con el enunciado y la expresión matemática., ENLACES Modelos de ENLACES 15. Inventa un enunciado que pueda corresponder con una pregunta, y una solución dada, y resolver el problema., ENLACES Modelos de ENLACES 11. Expresa las preguntas que se corresponden con el enunciado y la operación matemática., ENLACES Modelos de ENLACES 20. Inventa un sólo enunciado que pueda responder a TODAS y cada una de las preguntas dadas., ENLACES Modelos de ENLACES 21. Inventa un sólo enunciado que corresponda con varias preguntas dadas, y las soluciones que acompañan a todas y cada una de ellas., ENLACES Modelos de ENLACES 18. Inventa un enunciado que pueda corresponder con una pregunta, la solución del problema dado y los datos numéricos dados tienen que aparecer en el eununciado., ENLACES Modelos de ENLACES 10. Expresa preguntas y respóndelas a partir de un enunciado.