WARNING:
JavaScript is turned OFF. None of the links on this concept map will
work until it is reactivated.
If you need help turning JavaScript On, click here.
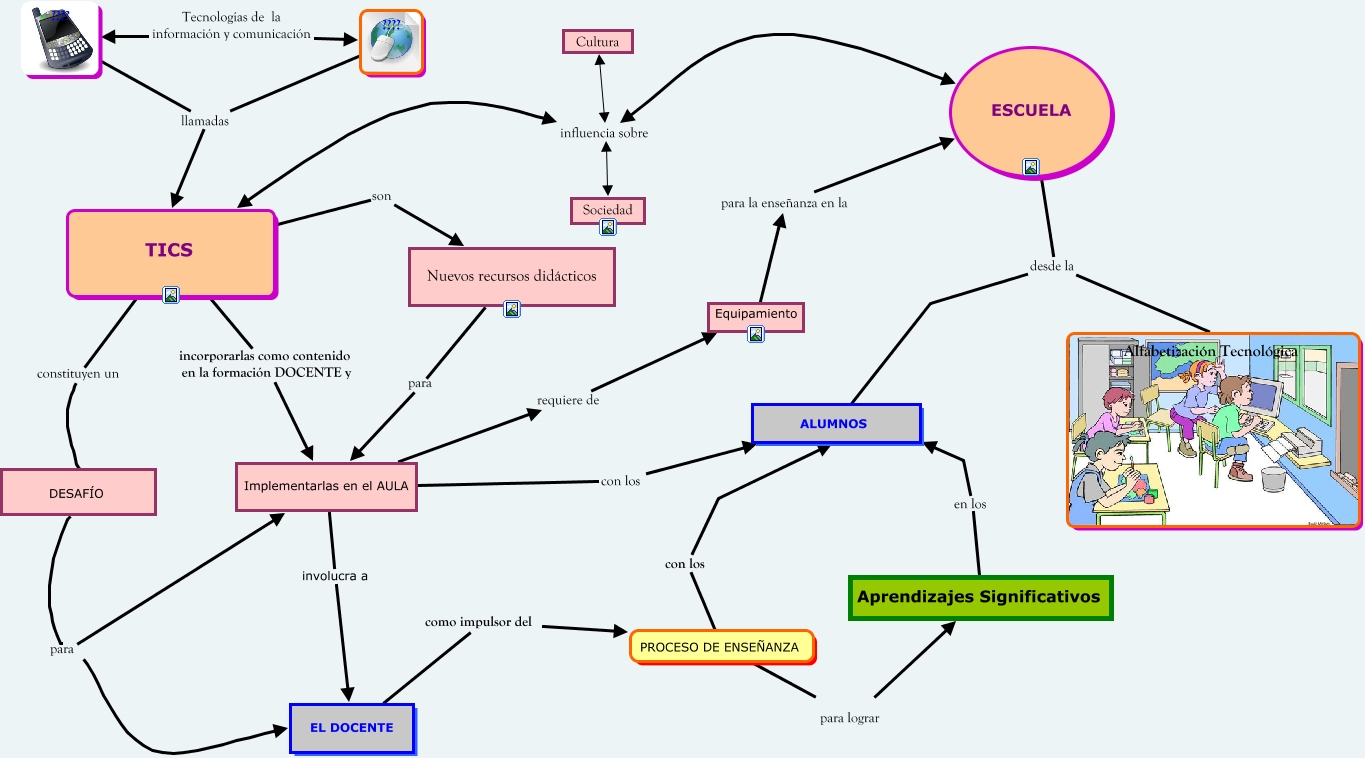
Este Cmap, tiene información relacionada con: tics, Equipamiento para la enseñanza en la ESCUELA, TICS son Nuevos recursos didácticos, ALUMNOS desde la Alfabetización Tecnológica, PROCESO DE ENSEÑANZA para lograr Aprendizajes Significativos, Implementarlas en el AULA involucra a EL DOCENTE, TICS influencia sobre Sociedad, TICS influencia sobre Cultura, EL DOCENTE como impulsor del PROCESO DE ENSEÑANZA, Implementarlas en el AULA con los ALUMNOS, ???? llamadas TICS, TICS incorporarlas como contenido en la formación DOCENTE y Implementarlas en el AULA, Implementarlas en el AULA requiere de Equipamiento, ALUMNOS desde la ESCUELA, Aprendizajes Significativos en los ALUMNOS, TICS constituyen un DESAFÍO, ???? llamadas ????, TICS influencia sobre ESCUELA, Nuevos recursos didácticos para Implementarlas en el AULA, DESAFÍO para Implementarlas en el AULA, PROCESO DE ENSEÑANZA con los ALUMNOS