WARNING:
JavaScript is turned OFF. None of the links on this concept map will
work until it is reactivated.
If you need help turning JavaScript On, click here.
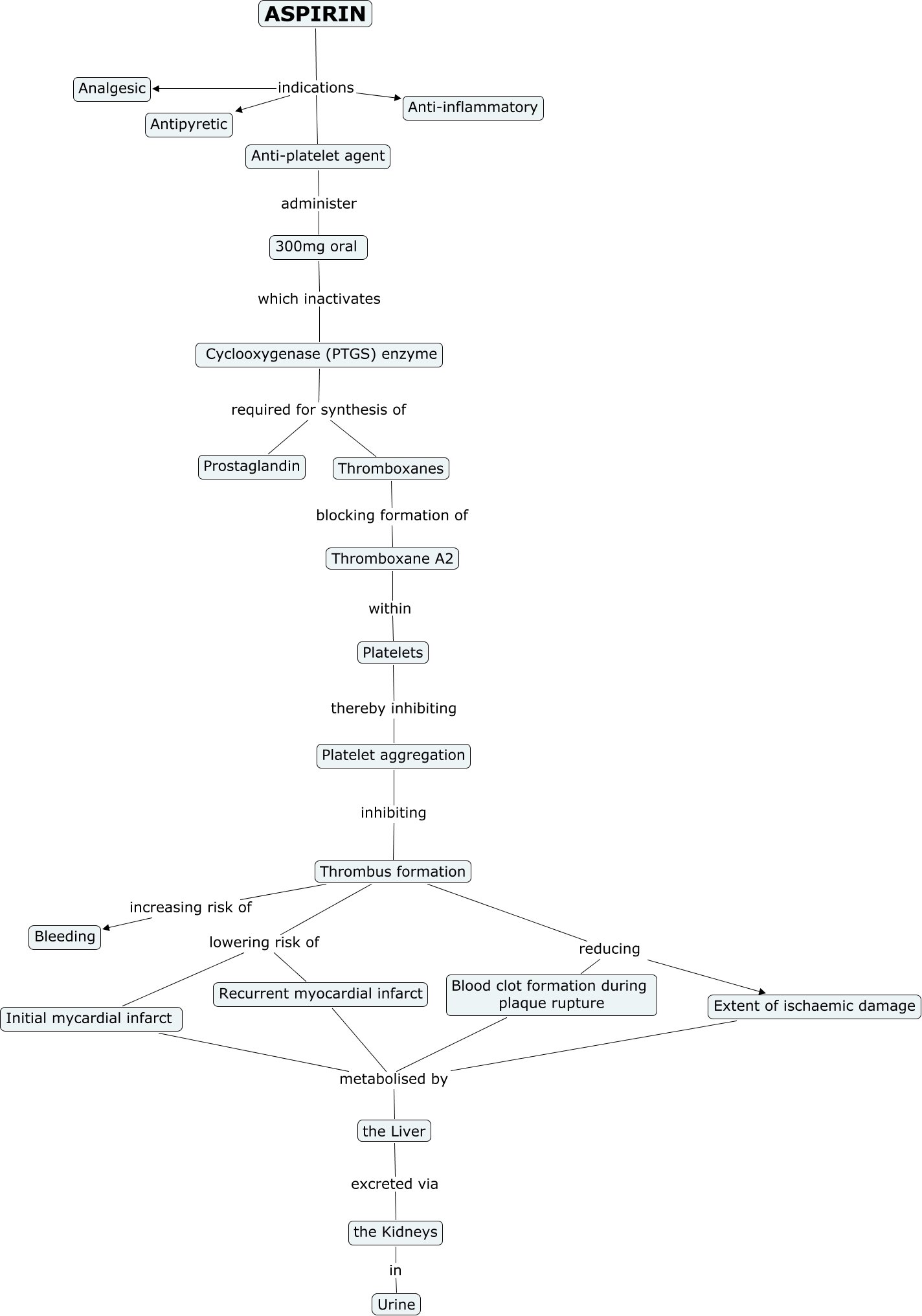
This Concept Map, created with IHMC CmapTools, has information related to: Aspirin, the Kidneys in Urine, Thrombus formation lowering risk of Recurrent myocardial infarct, Cyclooxygenase (PTGS) enzyme required for synthesis of Prostaglandin, Initial mycardial infarct metabolised by the Liver, Platelet aggregation inhibiting Thrombus formation, Thromboxane A2 within Platelets, Thrombus formation lowering risk of Initial mycardial infarct, ASPIRIN indications Anti-platelet agent, Thrombus formation reducing Extent of ischaemic damage, ASPIRIN indications Analgesic, Anti-platelet agent administer 300mg oral, Extent of ischaemic damage metabolised by the Liver, the Liver excreted via the Kidneys, Platelets thereby inhibiting Platelet aggregation, Recurrent myocardial infarct metabolised by the Liver, Thromboxanes blocking formation of Thromboxane A2, Thrombus formation increasing risk of Bleeding, ASPIRIN indications Antipyretic, Thrombus formation reducing Blood clot formation during plaque rupture, Cyclooxygenase (PTGS) enzyme required for synthesis of Thromboxanes