WARNING:
JavaScript is turned OFF. None of the links on this concept map will
work until it is reactivated.
If you need help turning JavaScript On, click here.
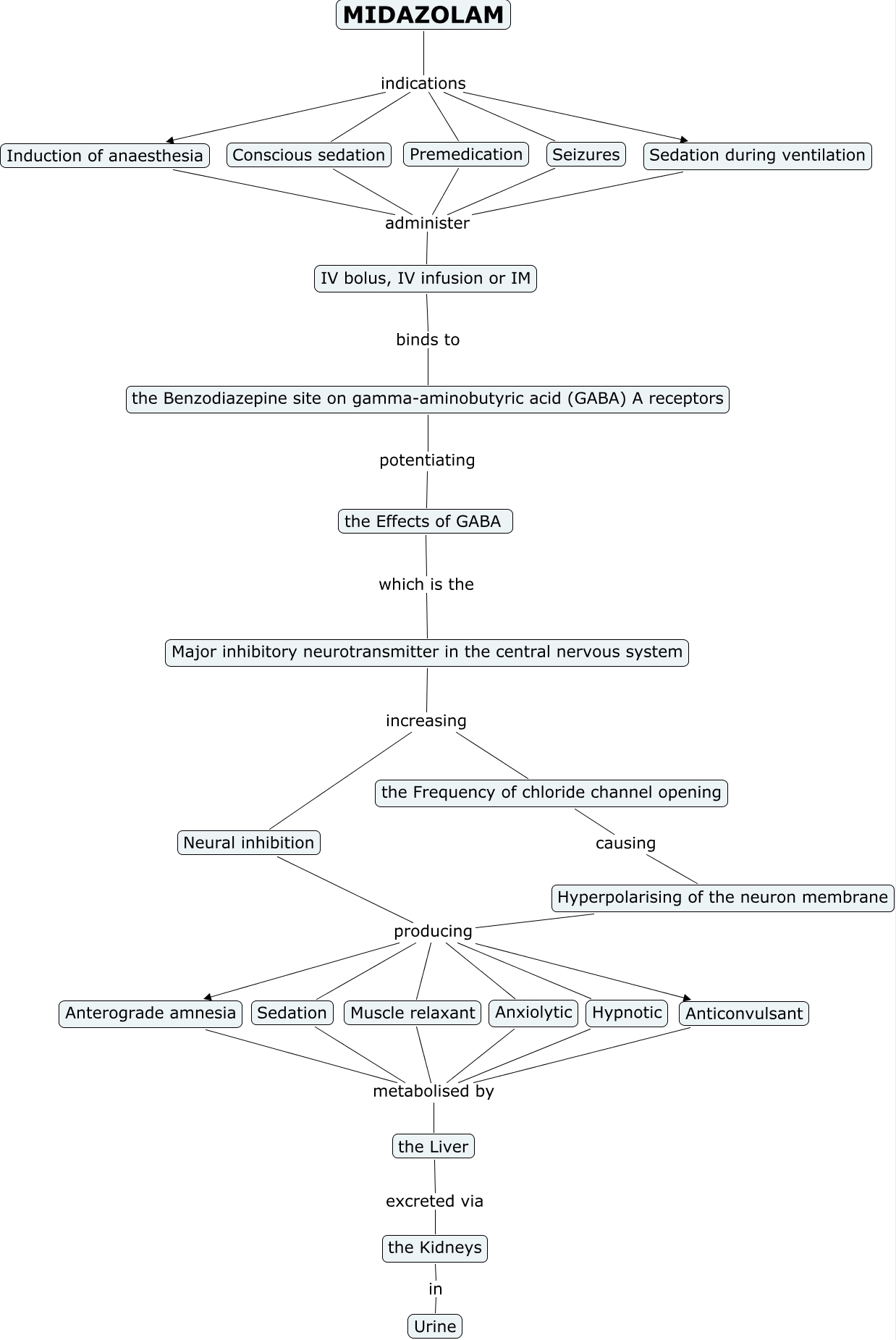
This Concept Map, created with IHMC CmapTools, has information related to: Midazolam, MIDAZOLAM indications Sedation during ventilation, Hyperpolarising of the neuron membrane producing Sedation, Hyperpolarising of the neuron membrane producing Anterograde amnesia, Neural inhibition producing Anterograde amnesia, Conscious sedation administer IV bolus, IV infusion or IM, Major inhibitory neurotransmitter in the central nervous system increasing Neural inhibition, Hypnotic metabolised by the Liver, Hyperpolarising of the neuron membrane producing Muscle relaxant, Neural inhibition producing Sedation, MIDAZOLAM indications Conscious sedation, Anticonvulsant metabolised by the Liver, Hyperpolarising of the neuron membrane producing Anticonvulsant, the Frequency of chloride channel opening increasing Neural inhibition, Hyperpolarising of the neuron membrane producing Anxiolytic, Neural inhibition producing Anxiolytic, the Benzodiazepine site on gamma-aminobutyric acid (GABA) A receptors potentiating the Effects of GABA, MIDAZOLAM indications Induction of anaesthesia, the Kidneys in Urine, Anxiolytic metabolised by the Liver, Sedation during ventilation administer IV bolus, IV infusion or IM