WARNING:
JavaScript is turned OFF. None of the links on this concept map will
work until it is reactivated.
If you need help turning JavaScript On, click here.
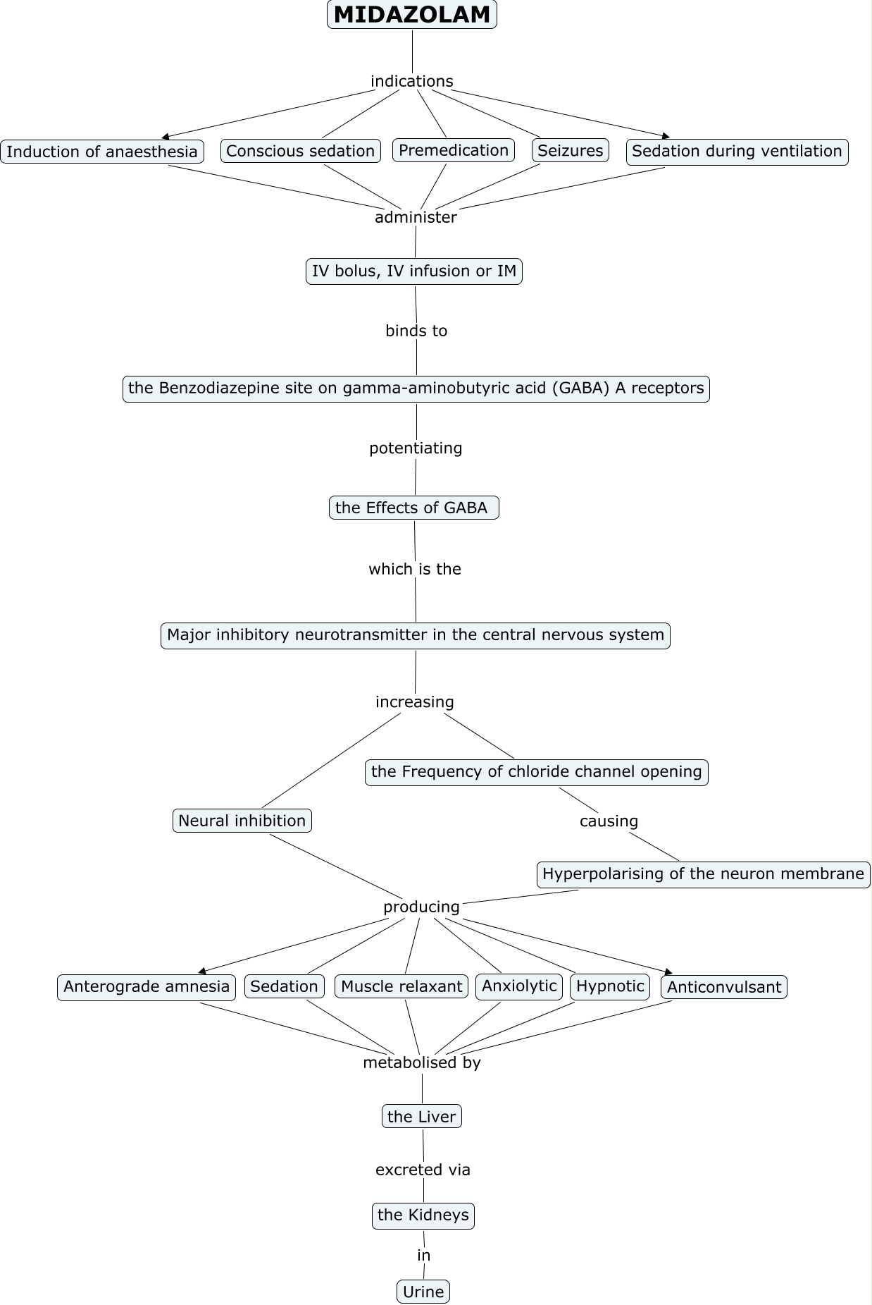
This Concept Map, created with IHMC CmapTools, has information related to: Copy of Midazolam, Hyperpolarising of the neuron membrane producing Sedation, MIDAZOLAM indications Sedation during ventilation, Hyperpolarising of the neuron membrane producing Anterograde amnesia, Major inhibitory neurotransmitter in the central nervous system increasing Neural inhibition, Conscious sedation administer IV bolus, IV infusion or IM, Neural inhibition producing Anterograde amnesia, Hyperpolarising of the neuron membrane producing Muscle relaxant, Hypnotic metabolised by the Liver, Neural inhibition producing Sedation, MIDAZOLAM indications Conscious sedation, Anticonvulsant metabolised by the Liver, the Frequency of chloride channel opening increasing Neural inhibition, Hyperpolarising of the neuron membrane producing Anticonvulsant, Neural inhibition producing Anxiolytic, Hyperpolarising of the neuron membrane producing Anxiolytic, the Benzodiazepine site on gamma-aminobutyric acid (GABA) A receptors potentiating the Effects of GABA, MIDAZOLAM indications Induction of anaesthesia, Seizures administer IV bolus, IV infusion or IM, Hyperpolarising of the neuron membrane producing Hypnotic, Sedation during ventilation administer IV bolus, IV infusion or IM