WARNING:
JavaScript is turned OFF. None of the links on this concept map will
work until it is reactivated.
If you need help turning JavaScript On, click here.
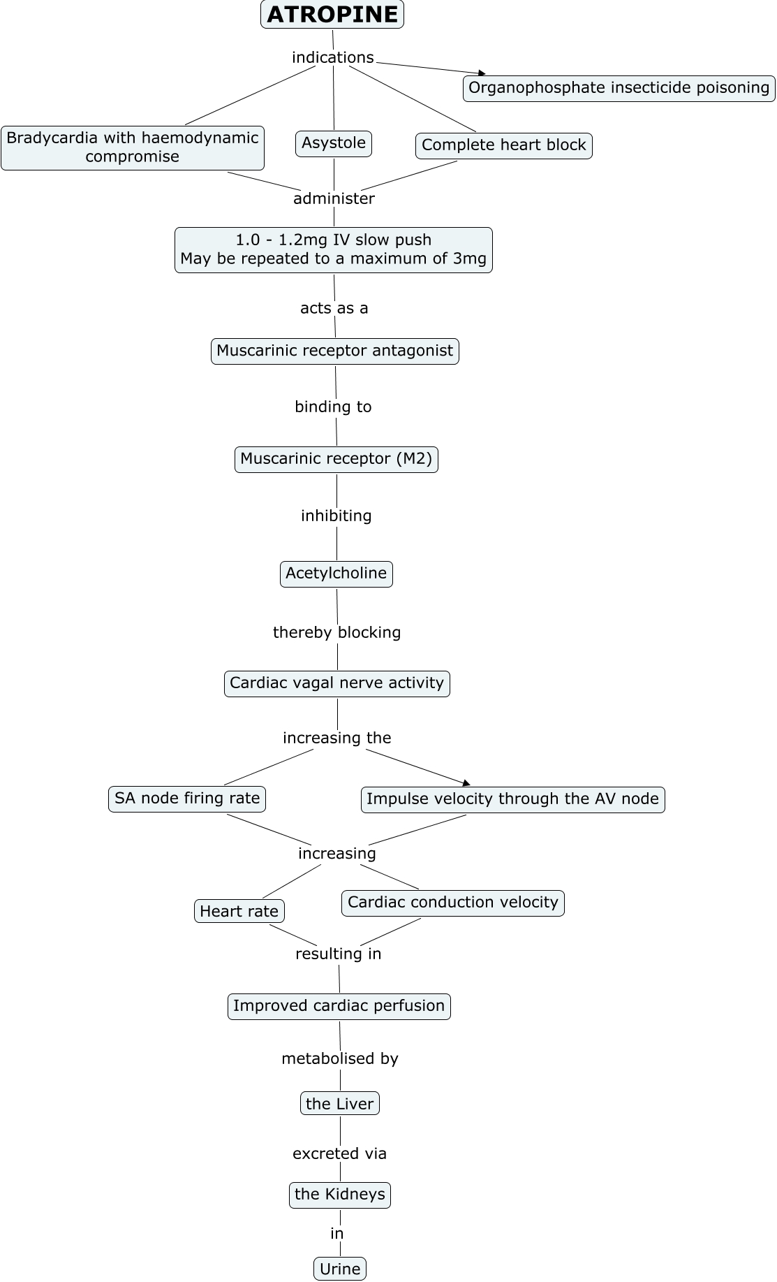
This Concept Map, created with IHMC CmapTools, has information related to: Atropine, the Liver excreted via the Kidneys, Complete heart block administer 1.0 - 1.2mg IV slow push May be repeated to a maximum of 3mg, Improved cardiac perfusion metabolised by the Liver, ATROPINE indications Asystole, Muscarinic receptor antagonist binding to Muscarinic receptor (M2), Impulse velocity through the AV node increasing Heart rate, the Kidneys in Urine, Cardiac vagal nerve activity increasing the Impulse velocity through the AV node, ATROPINE indications Bradycardia with haemodynamic compromise, Bradycardia with haemodynamic compromise administer 1.0 - 1.2mg IV slow push May be repeated to a maximum of 3mg, 1.0 - 1.2mg IV slow push May be repeated to a maximum of 3mg acts as a Muscarinic receptor antagonist, Cardiac vagal nerve activity increasing the SA node firing rate, Cardiac conduction velocity resulting in Improved cardiac perfusion, Asystole administer 1.0 - 1.2mg IV slow push May be repeated to a maximum of 3mg, SA node firing rate increasing Heart rate, SA node firing rate increasing Cardiac conduction velocity, ATROPINE indications Organophosphate insecticide poisoning, Impulse velocity through the AV node increasing Cardiac conduction velocity, Acetylcholine thereby blocking Cardiac vagal nerve activity, Muscarinic receptor (M2) inhibiting Acetylcholine