WARNING:
JavaScript is turned OFF. None of the links on this concept map will
work until it is reactivated.
If you need help turning JavaScript On, click here.
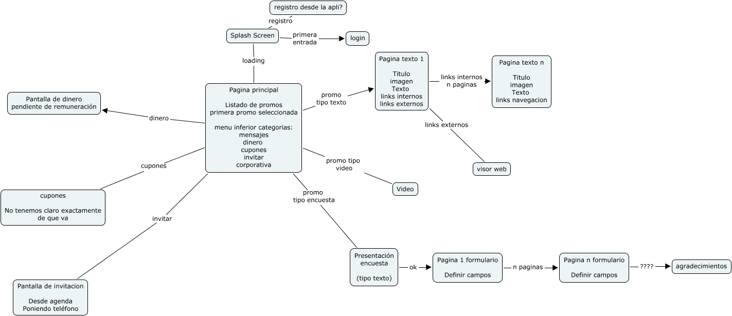
Este Cmap, tiene información relacionada con: oneBusy, Splash Screen primera entrada login, Pagina texto 1 Titulo imagen Texto links internos links externos links externos visor web, Pagina n formulario Definir campos ???? agradecimientos, Pagina principal Listado de promos primera promo seleccionada menu inferior categorias: mensajes dinero cupones invitar corporativa promo tipo texto Pagina texto 1 Titulo imagen Texto links internos links externos, Pagina principal Listado de promos primera promo seleccionada menu inferior categorias: mensajes dinero cupones invitar corporativa cupones cupones No tenemos claro exactamente de que va, Splash Screen loading Pagina principal Listado de promos primera promo seleccionada menu inferior categorias: mensajes dinero cupones invitar corporativa, Pagina 1 formulario Definir campos n paginas Pagina n formulario Definir campos, Splash Screen registro registro desde la apli?, Pagina principal Listado de promos primera promo seleccionada menu inferior categorias: mensajes dinero cupones invitar corporativa promo tipo encuesta Presentación encuesta (tipo texto), Presentación encuesta (tipo texto) ok Pagina 1 formulario Definir campos, Pagina texto 1 Titulo imagen Texto links internos links externos links internos n paginas Pagina texto n Titulo imagen Texto links navegacion, Pagina principal Listado de promos primera promo seleccionada menu inferior categorias: mensajes dinero cupones invitar corporativa invitar Pantalla de invitacion Desde agenda Poniendo teléfono, Pagina principal Listado de promos primera promo seleccionada menu inferior categorias: mensajes dinero cupones invitar corporativa dinero Pantalla de dinero pendiente de remuneración, Pagina principal Listado de promos primera promo seleccionada menu inferior categorias: mensajes dinero cupones invitar corporativa promo tipo video Video