WARNING:
JavaScript is turned OFF. None of the links on this concept map will
work until it is reactivated.
If you need help turning JavaScript On, click here.
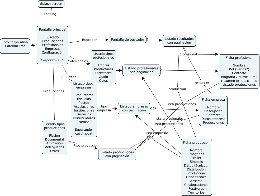
Este Cmap, tiene información relacionada con: CatalanFilms, Pantalla principal Buscador Producciones Profesionales Empresas Configuración Corporativa CF Buscador Pantalla de buscador, Listado producciones con paginación ???? Ficha produccion Nombre Imagenes Trailer Sinopsis Datos técnicos: Distribución Producción Ficha técnica Artistas Colaboraciones Festivales Territorios, Pantalla principal Buscador Producciones Profesionales Empresas Configuración Corporativa CF Producciones Listado tipos producciones Ficción Documental Animación Videojuegos Otros, Listado tipos producciones Ficción Documental Animación Videojuegos Otros tipo produccion Listado producciones con paginación, Listado tipos profesionales Actores Productores Directores Guión Otros ???? Listado profesionales con paginación, Listado tipos empresas Productoras Escuelas Postpo Asociaciones Instituciones Servicios Distribuidores Medios Separando cat / nocat tipo empresa Listado empresas con paginación, Ficha profesional Nombre Rol (varios?) Contacto Biografia / curriculum? resumen producciones Listado producciones lista producciones Listado producciones con paginación, Listado empresas con paginación ???? Ficha empresa Nombre Descripción Contacto Datos empresa Producciones, Listado profesionales con paginación ???? Ficha profesional Nombre Rol (varios?) Contacto Biografia / curriculum? resumen producciones Listado producciones, Pantalla de buscador ???? Listado resultados con paginación, Ficha produccion Nombre Imagenes Trailer Sinopsis Datos técnicos: Distribución Producción Ficha técnica Artistas Colaboraciones Festivales Territorios lista empresas Listado empresas con paginación, Pantalla principal Buscador Producciones Profesionales Empresas Configuración Corporativa CF Empresas Listado tipos empresas Productoras Escuelas Postpo Asociaciones Instituciones Servicios Distribuidores Medios Separando cat / nocat, Pantalla principal Buscador Producciones Profesionales Empresas Configuración Corporativa CF ???? Info corporativa CatalanFilms, Ficha empresa Nombre Descripción Contacto Datos empresa Producciones lista producciones Listado producciones con paginación, Listado resultados con paginación empresa Ficha empresa Nombre Descripción Contacto Datos empresa Producciones, Ficha produccion Nombre Imagenes Trailer Sinopsis Datos técnicos: Distribución Producción Ficha técnica Artistas Colaboraciones Festivales Territorios lista profesionales Listado profesionales con paginación, Listado resultados con paginación profesional Ficha profesional Nombre Rol (varios?) Contacto Biografia / curriculum? resumen producciones Listado producciones, Listado resultados con paginación produccion Ficha produccion Nombre Imagenes Trailer Sinopsis Datos técnicos: Distribución Producción Ficha técnica Artistas Colaboraciones Festivales Territorios, Splash screen Loading... Pantalla principal Buscador Producciones Profesionales Empresas Configuración Corporativa CF, Pantalla principal Buscador Producciones Profesionales Empresas Configuración Corporativa CF Profesionales Listado tipos profesionales Actores Productores Directores Guión Otros