WARNING:
JavaScript is turned OFF. None of the links on this concept map will
work until it is reactivated.
If you need help turning JavaScript On, click here.
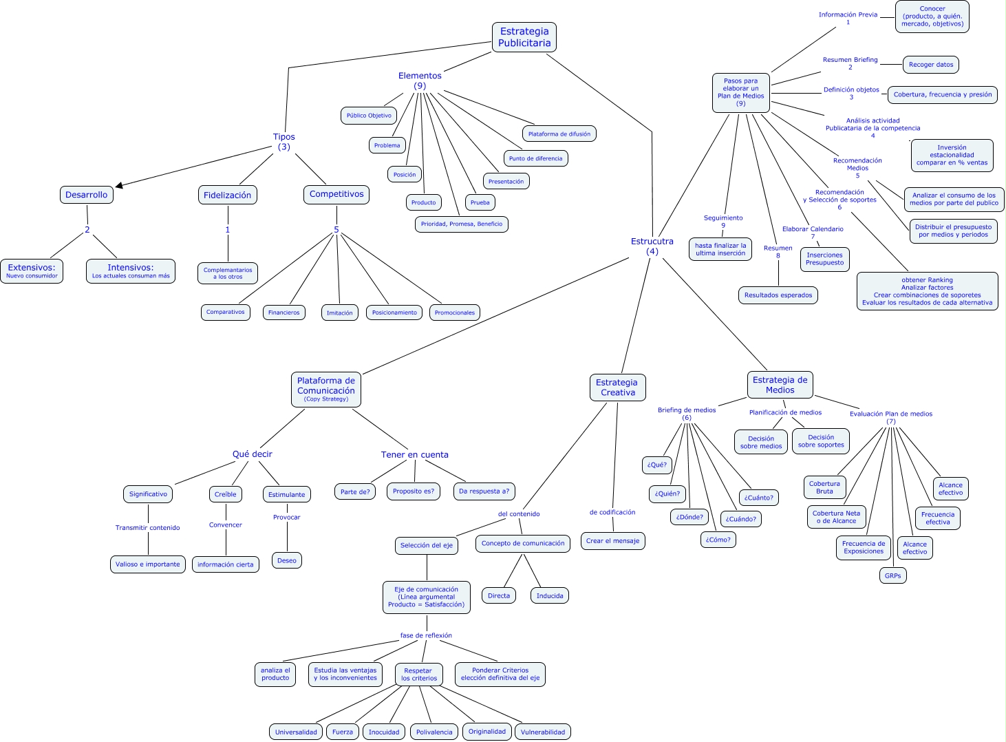
Este Cmap, tiene información relacionada con: Estrategia Publicitaria, Estrategia Publicitaria Elementos (9) Problema, Competitivos 5 Financieros, Respetar los criterios ???? Inocuidad, Estrategia de Medios Evaluación Plan de medios (7) Cobertura Bruta, Pasos para elaborar un Plan de Medios (9) Recomendación Medios 5 Analizar el consumo de los medios por parte del publico, Pasos para elaborar un Plan de Medios (9) Resumen 8 Resultados esperados, Pasos para elaborar un Plan de Medios (9) Resumen Briefing 2 Recoger datos, Desarrollo 2 Extensivos: Nuevo consumidor, Eje de comunicación (Línea argumental Producto = Satisfacción) fase de reflexión Respetar los criterios, Estrategia Publicitaria Elementos (9) Plataforma de difusión, Estrategia Publicitaria Estrucutra (4) Plataforma de Comunicación (Copy Strategy), Selección del eje ???? Eje de comunicación (Línea argumental Producto = Satisfacción), Pasos para elaborar un Plan de Medios (9) Análisis actividad Publicataria de la competencia 4 Inversión estacionalidad comparar en % ventas, Estrategia Publicitaria Estrucutra (4) Pasos para elaborar un Plan de Medios (9), Estrategia Publicitaria Elementos (9) Público Objetivo, Concepto de comunicación ???? Inducida, Estrategia de Medios Evaluación Plan de medios (7) GRPs, Creíble Convencer información cierta, Plataforma de Comunicación (Copy Strategy) Tener en cuenta Da respuesta a?, Estrategia de Medios Briefing de medios (6) ¿Cómo?