WARNING:
JavaScript is turned OFF. None of the links on this concept map will
work until it is reactivated.
If you need help turning JavaScript On, click here.
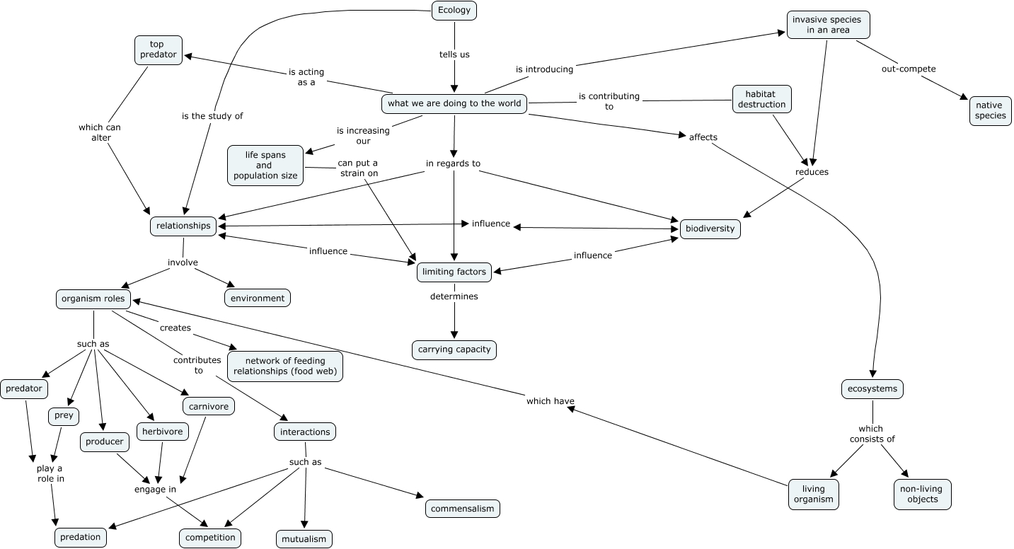
This Concept Map, created with IHMC CmapTools, has information related to: Ecology Cmap, prey play a role in predation, what we are doing to the world is acting as a top predator, what we are doing to the world is introducing invasive species in an area, top predator which can alter relationships, organism roles creates network of feeding relationships (food web), habitat destruction reduces biodiversity, herbivore engage in competition, what we are doing to the world affects ecosystems, Ecology tells us what we are doing to the world, invasive species in an area reduces biodiversity, organism roles such as herbivore, organism roles such as predator, Ecology is the study of relationships, ecosystems which consists of living organism, what we are doing to the world in regards to limiting factors, invasive species in an area out-compete native species, organism roles such as producer, interactions such as mutualism, what we are doing to the world is contributing to habitat destruction, producer engage in competition