WARNING:
JavaScript is turned OFF. None of the links on this concept map will
work until it is reactivated.
If you need help turning JavaScript On, click here.
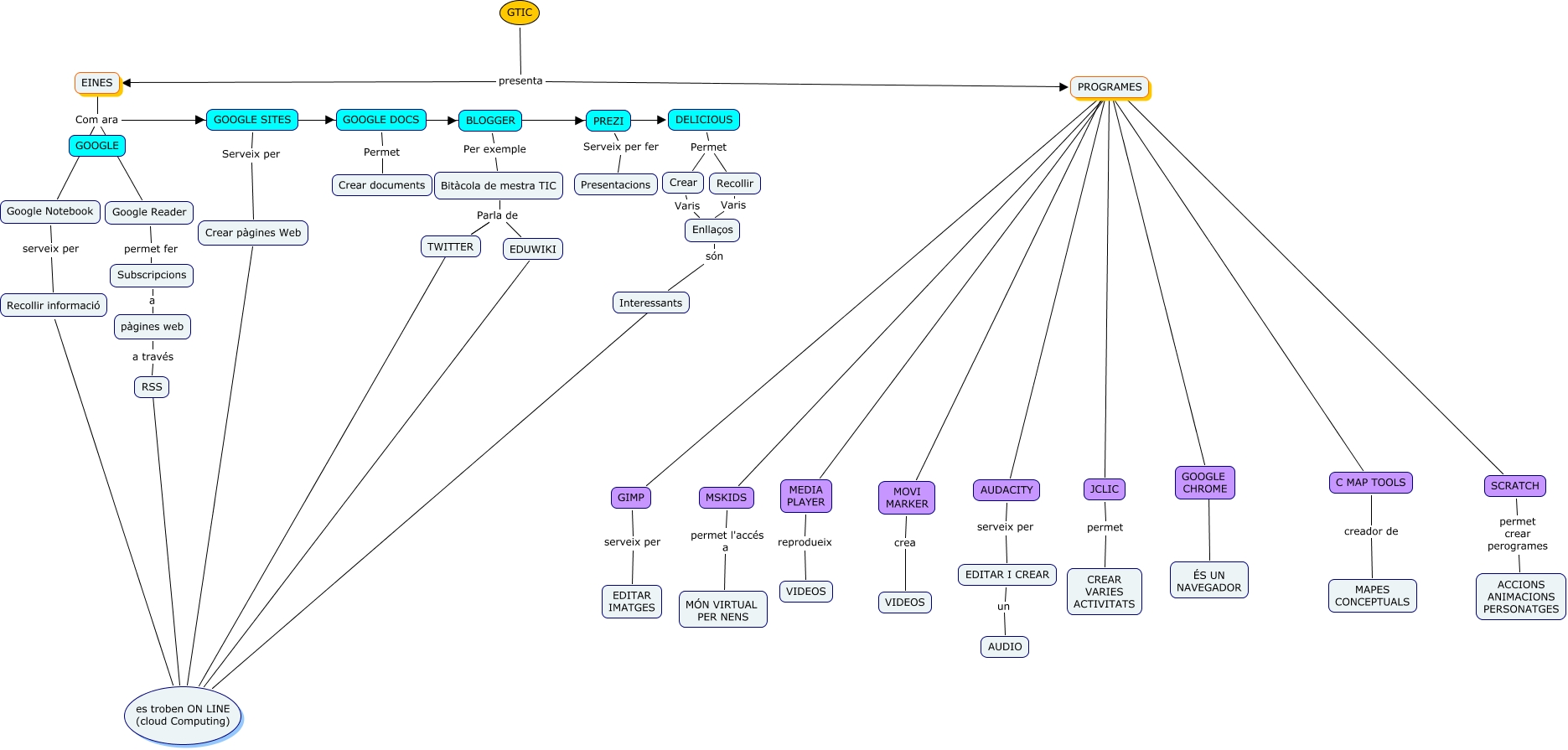
Este Cmap, tiene información relacionada con: sandoval (1), PROGRAMES ???? GIMP, SCRATCH ???? PROGRAMES, PROGRAMES ???? JCLIC, SCRATCH permet crear perogrames ACCIONS ANIMACIONS PERSONATGES, Recollir Varis Enllaços, Recollir informació ???? es troben ON LINE (cloud Computing), EDITAR I CREAR un AUDIO, TWITTER Parla de EDUWIKI, TWITTER ???? es troben ON LINE (cloud Computing), Bitàcola de mestra TIC Parla de EDUWIKI, GTIC presenta EINES, C MAP TOOLS creador de MAPES CONCEPTUALS, GTIC presenta PROGRAMES, PROGRAMES ???? C MAP TOOLS, EINES Com ara GOOGLE DOCS, Crear Varis Enllaços, GOOGLE DOCS Permet Crear documents, DELICIOUS Permet Crear, EINES Com ara PREZI, pàgines web a través RSS