IHMC Public Cmaps (3)

        Users (create your own folder...)
            hzh59_MGIS
            Spatial Data Storage And Management

                (Online PDF, 34MB) Spatial Data Mining.url
                (Online PDF) Generalization of Spatial Database.url
                (Online PDF) SDI - ESRI.url
                (Online PDF) SQL standardization.url
                (Online PDF) Towards a General Theory of Geographic Representation in GIS.url
                (Online Video) Geodatabase Essentials Part 1.url
                (Online Video) Geodatabase Essentials Part 2.url
                A Better Way to Handle GIS Data.url
                An innovative idea.url
                An Introduction to Database Normalization.url
                An Introduction to Spatial Database Systems.pdf
                Basic spatial data types representing the real world.url
                Chountas RDBMS versus ORDBMS versus OODBMS August 2005.pdf
                Cloud Computing wiki.url
                Combining GIS and Semantic Technology to Create a Cultural Visualizer.url
                DATABASE ARCHITECTURE FOR MULTI-SCALE GIS.pdf
                Database systems, design, implementation and management.url
                Data model and SQL.pdf
                Data Models and Query Languages of Spatio Temporal Information.pdf
                Datawarehouse where to locate GIS.url
                Developing a National Spatial Data Infrastructure in NZ.url
                Entity - Relationship Modelling.url
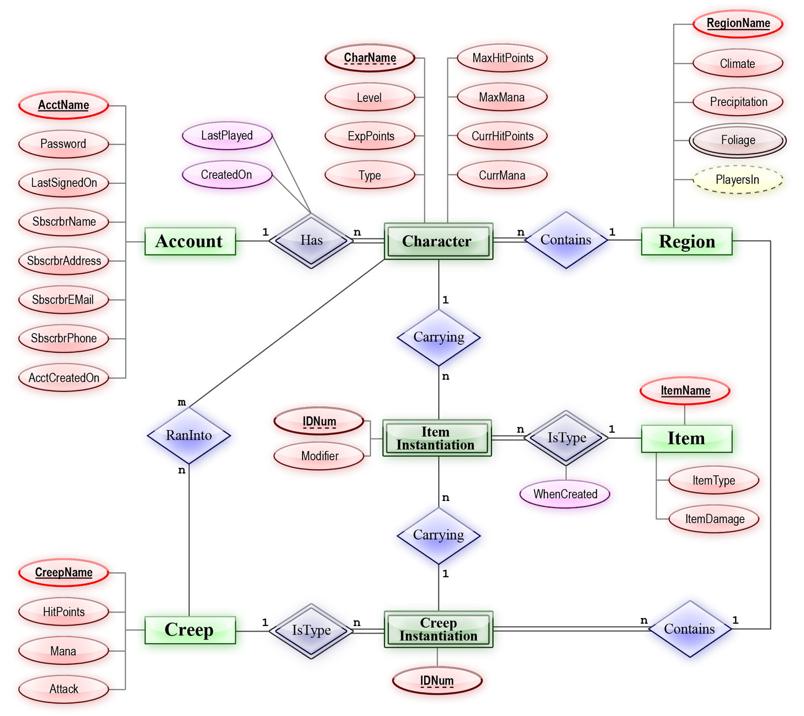
                ER_Diagram_MMORPG.png
                Framework and Workflows for Spatial Database Generalization.pdf
                Fundamentals of Database Systems, 6E Ramez Elmasri.url
                Geodatabase from ESRI.url
                Geodatabase Interoperability.url
                Geographic data models.pdf
                Georeferencing and coordinate systems.url
                Geospatial Data Storage and Management.cmap
                Integrating Spatial and Temporal Relationship Operators into SQL3 for Historical Data Management.pdf
                Introduction to Geospatial Data Management.url
                Location Based Services and Mobile GIS.pdf
                Metadata and GIS- ESRI White paper.pdf
                MS SQL Azure.url
                OGC® Standards and Specifications.url
                OGIS Overview.url
                Ontology - based GIS web service for increasing semantic interoperability among organizations involving drilling in city of Tehran.pdf
                PostGIS 2.0 adds 3D, raster image, and topology support.url
                Raster.avi
                Relational algebra introduction, including a full algebraic syntax.url
                Relational Database Management Systems, Database Design, and GIS.pdf
                Relational database wiki.url
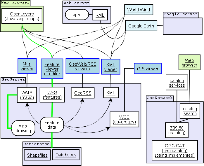
                Relationship between clients servers and some OGC protocols.png
                Re-presenting GIS, Peter Fisher and David J Unwin.url
                SDBMS an illustration.png
                SDBMS wiki list.pdf
                SDI from LINZ.url
                Semantic Enablement for SDI.pdf
                Semantic Web GIS based Emergency Management System.pdf
                Semantic Web - W3C.url
                Semantic web wiki.url
                Spatial Analysis Using Grids.ppt
                SPATIAL DATABASE MODELING PICTOGRAMMIC LANGUAGES.pdf
                Spatial Databases A Tour, Chapter 1. Introduction to Spatial Databases.ppt
                Spatial Databases A Tour, Chapter 2. Spatial Concepts and Data Models.ppt
                Spatial Databases A Tour, Chapter 3. Spatial Query Languages.ppt
                Spatial Databases A Tour, Chapter 4. Spatial Storage and Indexing.ppt
                Spatial Databases A Tour, Chapter 5. Query Processing and Optimization.ppt
                Spatial Databases A Tour, Chapter 6. Spatial Networks.ppt
                Spatial Databases A Tour, Chapter 7. Introduction to Spatial Data Mining.ppt
                Spatial Databases A Tour, Chapter 8. Trends in Spatial Databases.ppt
                Spatial Data Standards and GIS Interoperability.pdf
                Spatial Data Structures.ppt
                Spatial Data Type(SDT).pdf
                Spatio Temporal DB, Zhang.pdf
                SQL3 Object Model.url
                SQL Official.url
                SQL Tutorial.url
                Standardize data storage for geography spatial data type in SQL Server.url
                Temporal database wiki page.url
                The Open Geospatial Consortium.url
                UML Wiki.url
                Understanding the Unified Modeling Language (UML).url
                Vector.avi
                W3C Semantic Web Activity.url
                Web Coverage Service.url
                Web Feature Service.url
                WebGIS - ESRI.url
                Web Map Service.url
                What is GIS.url