WARNING:
JavaScript is turned OFF. None of the links on this concept map will
work until it is reactivated.
If you need help turning JavaScript On, click here.
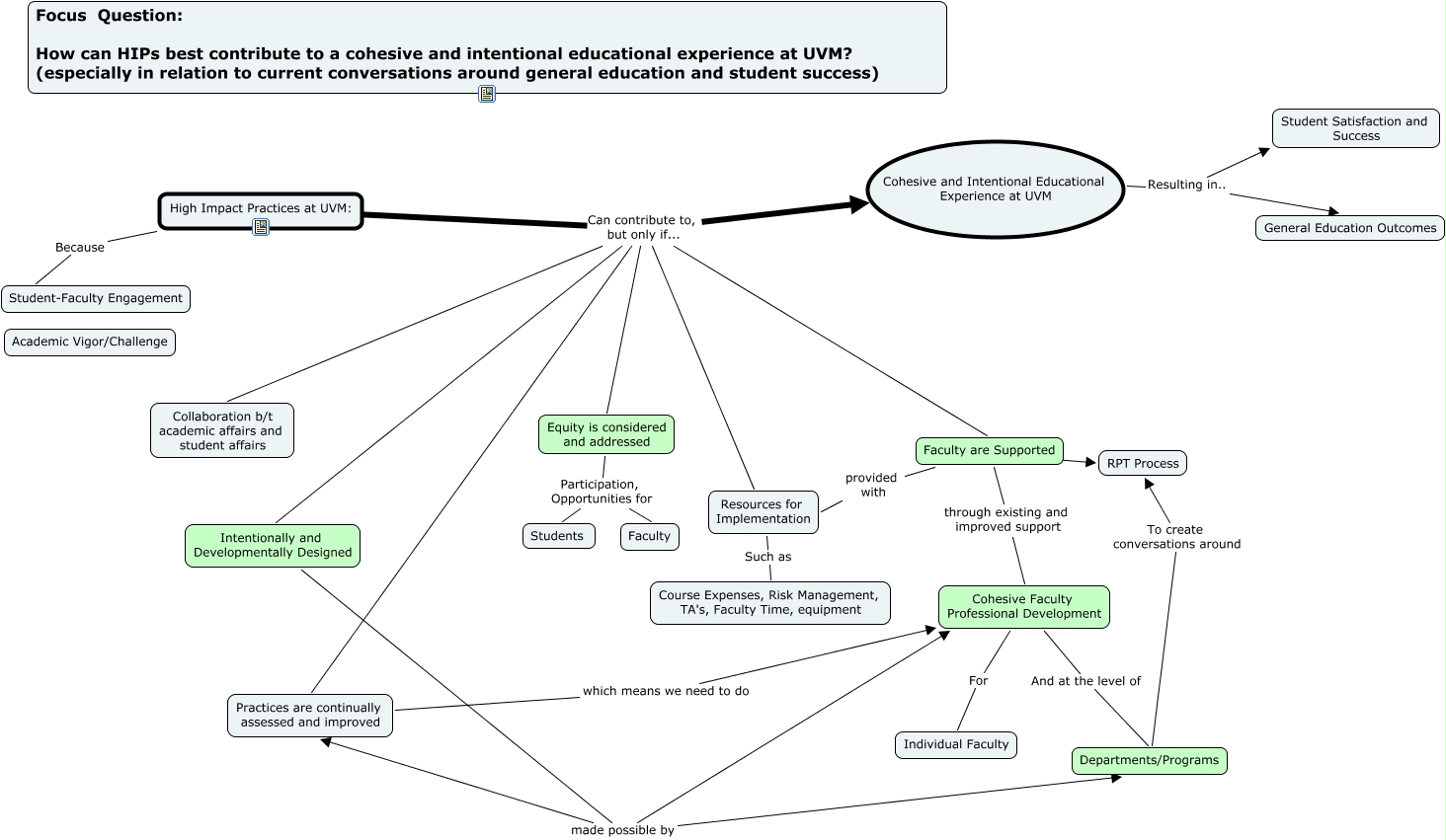
This Concept Map, created with IHMC CmapTools, has information related to: HIP Brainstorm 3, Cohesive Faculty Professional Development For Individual Faculty, High Impact Practices at UVM: Can contribute to, but only if... Resources for Implementation, Equity is considered and addressed Participation, Opportunities for Students, Faculty are Supported provided with Resources for Implementation, High Impact Practices at UVM: Can contribute to, but only if... Practices are continually assessed and improved, High Impact Practices at UVM: Because Student-Faculty Engagement, Cohesive and Intentional Educational Experience at UVM Resulting in.. General Education Outcomes, Cohesive and Intentional Educational Experience at UVM Resulting in.. Student Satisfaction and Success, High Impact Practices at UVM: Can contribute to, but only if... Cohesive and Intentional Educational Experience at UVM, Intentionally and Developmentally Designed made possible by Departments/Programs, Equity is considered and addressed Participation, Opportunities for Faculty, Intentionally and Developmentally Designed made possible by Practices are continually assessed and improved, Faculty are Supported ???? RPT Process, High Impact Practices at UVM: Can contribute to, but only if... Intentionally and Developmentally Designed, Departments/Programs To create conversations around RPT Process, High Impact Practices at UVM: Can contribute to, but only if... Collaboration b/t academic affairs and student affairs, Resources for Implementation Such as Course Expenses, Risk Management, TA's, Faculty Time, equipment, Practices are continually assessed and improved which means we need to do Cohesive Faculty Professional Development, High Impact Practices at UVM: Can contribute to, but only if... Faculty are Supported, Cohesive Faculty Professional Development And at the level of Departments/Programs