WARNING:
JavaScript is turned OFF. None of the links on this concept map will
work until it is reactivated.
If you need help turning JavaScript On, click here.
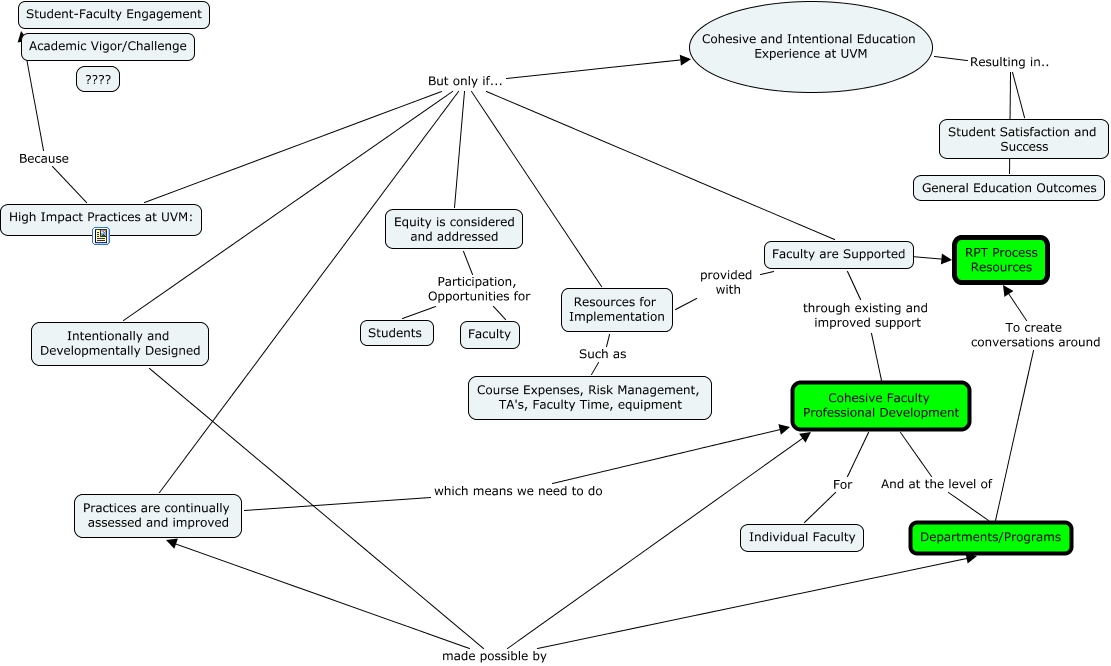
This Concept Map, created with IHMC CmapTools, has information related to: HIP Brainstorm 2, High Impact Practices at UVM: But only if... Practices are continually assessed and improved, Equity is considered and addressed Participation, Opportunities for Faculty, Cohesive Faculty Professional Development For Individual Faculty, Departments/Programs To create conversations around RPT Process Resources, Resources for Implementation Such as Course Expenses, Risk Management, TA's, Faculty Time, equipment, Cohesive and Intentional Education Experience at UVM Resulting in.. General Education Outcomes, Faculty are Supported ???? RPT Process Resources, High Impact Practices at UVM: Because Student-Faculty Engagement, Intentionally and Developmentally Designed made possible by Departments/Programs, High Impact Practices at UVM: But only if... Cohesive and Intentional Education Experience at UVM, Faculty are Supported provided with Resources for Implementation, Intentionally and Developmentally Designed made possible by Cohesive Faculty Professional Development, Intentionally and Developmentally Designed made possible by Practices are continually assessed and improved, Cohesive and Intentional Education Experience at UVM Resulting in.. Student Satisfaction and Success, High Impact Practices at UVM: But only if... Resources for Implementation, High Impact Practices at UVM: But only if... Intentionally and Developmentally Designed, High Impact Practices at UVM: But only if... Faculty are Supported, Faculty are Supported through existing and improved support Cohesive Faculty Professional Development, Equity is considered and addressed Participation, Opportunities for Students, High Impact Practices at UVM: But only if... Equity is considered and addressed