WARNING:
JavaScript is turned OFF. None of the links on this concept map will
work until it is reactivated.
If you need help turning JavaScript On, click here.
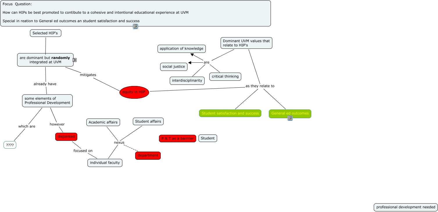
This Concept Map, created with IHMC CmapTools, has information related to: UVM_Brainstorm, some elements of Professional Development however disjointed, Writing in the discipolines dominant at UVM First Year Experience, Student affairs nexus department, Dominant UVM values that relate to HIP's are interdisciplinarity, some elements of Professional Development which are ????, some elements of Professional Development already have are dominant but randomly integrated at UVM, disjointed focused on individual faculty, Dominant UVM values that relate to HIP's are social justice, Dominant UVM values that relate to HIP's are critical thinking, Writing in the discipolines dominant at UVM Service Learning, Academic affairs nexus department, Dominant UVM values that relate to HIP's as they relate to General ed outcomes, Selected HIP's dominant at UVM Service Learning, Academic affairs nexus individual faculty, Selected HIP's dominant at UVM First Year Experience, Writing in the discipolines dominant at UVM Residential learning Communities, Dominant UVM values that relate to HIP's as they relate to Student satisfaction and success, Student affairs nexus individual faculty, equity in HIP as they relate to Student satisfaction and success, Dominant UVM values that relate to HIP's are application of knowledge