WARNING:
JavaScript is turned OFF. None of the links on this concept map will
work until it is reactivated.
If you need help turning JavaScript On, click here.
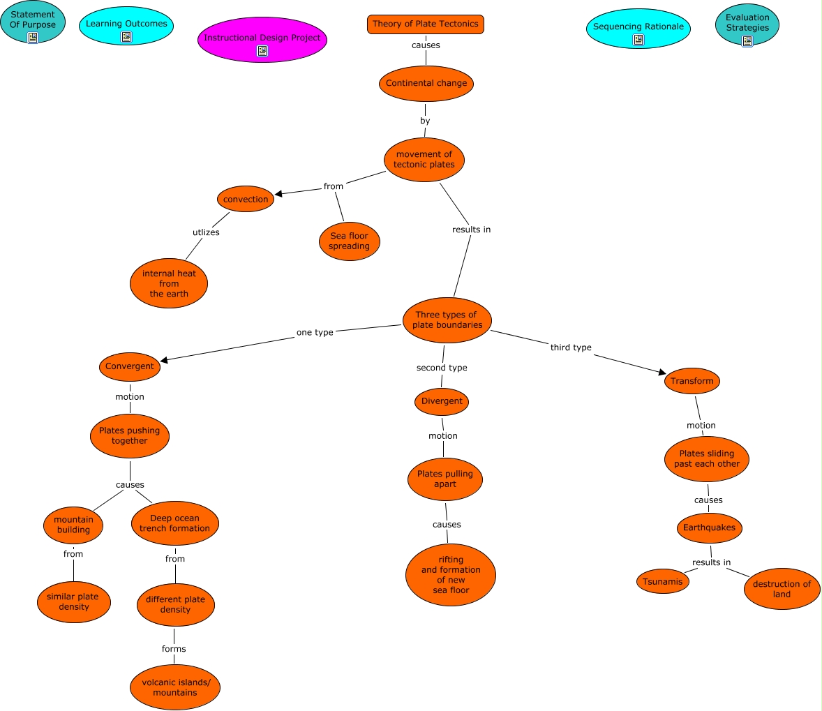
This Concept Map, created with IHMC CmapTools, has information related to: dwilkins_cmap on Instructional Design, Theory of Plate Tectonics causes Continental change, movement of tectonic plates from convection, convection utlizes internal heat from the earth, movement of tectonic plates results in Three types of plate boundaries, Plates pushing together causes mountain building, movement of tectonic plates from Sea floor spreading, different plate density forms volcanic islands/ mountains, Continental change by movement of tectonic plates, mountain building from similar plate density, Three types of plate boundaries third type Transform, Plates pulling apart causes rifting and formation of new sea floor, Earthquakes results in destruction of land, Three types of plate boundaries second type Divergent, Deep ocean trench formation from different plate density, Transform motion Plates sliding past each other, Plates sliding past each other causes Earthquakes, Convergent motion Plates pushing together, Three types of plate boundaries one type Convergent, Divergent motion Plates pulling apart, Earthquakes results in Tsunamis