WARNING:
JavaScript is turned OFF. None of the links on this concept map will
work until it is reactivated.
If you need help turning JavaScript On, click here.
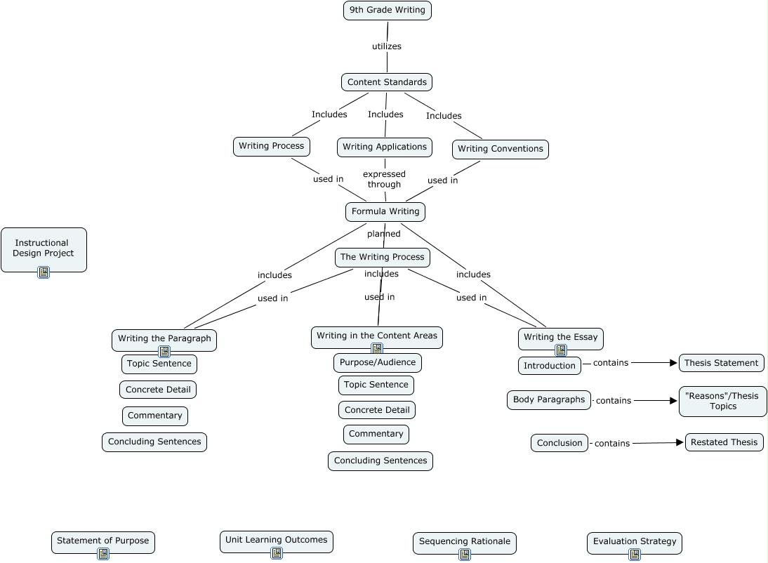
This Concept Map, created with IHMC CmapTools, has information related to: Monica Asher Formula Writing Instructional Design, Writing Applications expressed through Formula Writing, Conclusion contains Restated Thesis, Content Standards Includes Writing Applications, Formula Writing includes Writing in the Content Areas, Introduction contains Thesis Statement, Formula Writing includes Writing the Essay, Writing Conventions used in Formula Writing, 9th Grade Writing utilizes Content Standards, Formula Writing planned The Writing Process, Content Standards Includes Writing Process, 9th Grade Writing Content Standards, Writing Process used in Formula Writing, Body Paragraphs contains "Reasons"/Thesis Topics, The Writing Process used in Writing the Paragraph, Content Standards Includes Writing Conventions, The Writing Process used in Writing in the Content Areas, Formula Writing includes Writing the Paragraph, The Writing Process used in Writing the Essay