WARNING:
JavaScript is turned OFF. None of the links on this concept map will
work until it is reactivated.
If you need help turning JavaScript On, click here.
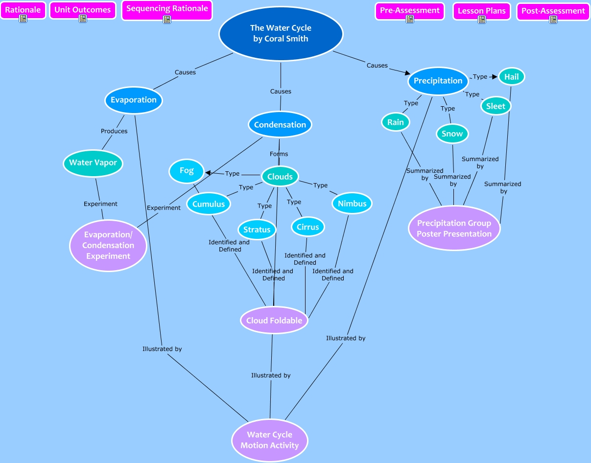
This Concept Map, created with IHMC CmapTools, has information related to: Instructional Design Unit on the Water Cycle-C. Smith, Cirrus Identified and Defined Cloud Foldable, Precipitation Type Snow, Rain Summarized by Precipitation Group Poster Presentation, Clouds Type Stratus, Hail Summarized by Precipitation Group Poster Presentation, Nimbus Identified and Defined Cloud Foldable, Condensation Experiment Evaporation/ Condensation Experiment, Water Vapor Experiment Evaporation/ Condensation Experiment, The Water Cycle by Coral Smith Causes Precipitation, Clouds Type Cirrus, Clouds Type Nimbus, Precipitation Type Rain, Clouds Type Fog, The Water Cycle by Coral Smith Causes Condensation, Sleet Summarized by Precipitation Group Poster Presentation, Evaporation Produces Water Vapor, Condensation Illustrated by Water Cycle Motion Activity, Evaporation Illustrated by Water Cycle Motion Activity, Clouds Type Cumulus, Precipitation Illustrated by Water Cycle Motion Activity