WARNING:
JavaScript is turned OFF. None of the links on this concept map will
work until it is reactivated.
If you need help turning JavaScript On, click here.
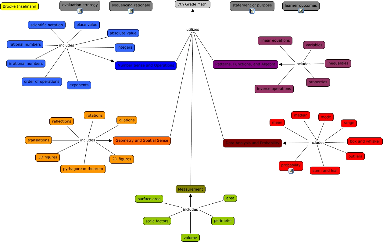
This Concept Map, created with IHMC CmapTools, has information related to: binselmann_7th grade math cmap & instructional design probability, stem and leaf includes Data Analysis and Probability, mean includes Data Analysis and Probability, 2D figures includes Geometry and Spatial Sense, integers includes Number Sense and Operations, median includes Data Analysis and Probability, dilations includes Geometry and Spatial Sense, rational numbers includes Number Sense and Operations, outliers includes Data Analysis and Probability, box and whisker includes Data Analysis and Probability, linear equations includes Patterns, Functions, and Algebra, area includes Measurement, absolute value includes Number Sense and Operations, exponents includes Number Sense and Operations, rotations includes Geometry and Spatial Sense, variables includes Patterns, Functions, and Algebra, scale factors includes Measurement, range includes Data Analysis and Probability, probability includes Data Analysis and Probability, reflections includes Geometry and Spatial Sense, Measurement utilizes Patterns, Functions, and Algebra