WARNING:
JavaScript is turned OFF. None of the links on this concept map will
work until it is reactivated.
If you need help turning JavaScript On, click here.
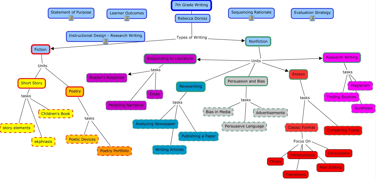
This Concept Map, created with IHMC CmapTools, has information related to: RDoroszcmapWriting, Poetry tasks Poetic Devices, Newswriting tasks Publishing a Paper, Short Story tasks ekphrasis, Classic Format Focus On Thesis, Nonfiction Units Research Writing, Newswriting tasks Writing Articles, Responding to Literature tasks Essay, Essays tasks Classic Format, Poetry tasks Poetry Portfolio, Persuasion and Bias tasks Persuasive Language, Responding to Literature tasks Modeling Narrative, Short Story tasks story elements, Persuasion and Bias tasks Bias in Media, Nonfiction Units Essays, Nonfiction Units Newswriting, Introductions Focus On Thesis, 7th Grade Writing Types of Writing Nonfiction, 7th Grade Writing Types of Writing Fiction, Newswriting tasks Analyzing Newspaper, Transitions Focus On Thesis