WARNING:
JavaScript is turned OFF. None of the links on this concept map will
work until it is reactivated.
If you need help turning JavaScript On, click here.
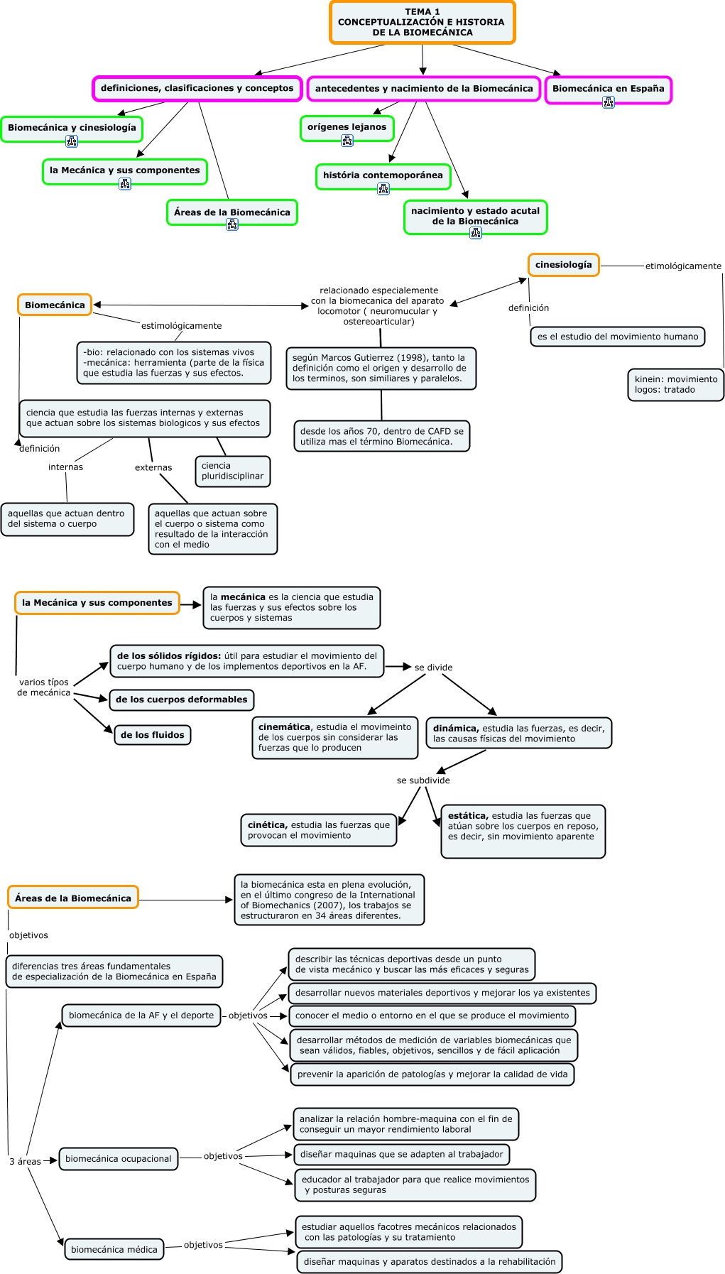
Este Cmap, tiene información relacionada con: COMPLETO 1, ciencia que estudia las fuerzas internas y externas que actuan sobre los sistemas biologicos y sus efectos externas aquellas que actuan sobre el cuerpo o sistema como resultado de la interacción con el medio, la Mecánica y sus componentes varios típos de mecánica de los cuerpos deformables, biomecánica ocupacional objetivos diseñar maquinas que se adapten al trabajador, cinesiología etimológicamente kinein: movimiento logos: tratado, definiciones, clasificaciones y conceptos ???? Biomecánica y cinesiología, Biomecánica relacionado especialemente con la biomecanica del aparato locomotor ( neuromucular y ostereoarticular) según Marcos Gutierrez (1998), tanto la definición como el origen y desarrollo de los terminos, son similiares y paralelos., biomecánica de la AF y el deporte objetivos conocer el medio o entorno en el que se produce el movimiento, Áreas de la Biomecánica objetivos diferencias tres áreas fundamentales de especialización de la Biomecánica en España, biomecánica médica objetivos estudiar aquellos facotres mecánicos relacionados con las patologías y su tratamiento, Biomecánica relacionado especialemente con la biomecanica del aparato locomotor ( neuromucular y ostereoarticular) desde los años 70, dentro de CAFD se utiliza mas el término Biomecánica., diferencias tres áreas fundamentales de especialización de la Biomecánica en España 3 áreas biomecánica médica, de los sólidos rígidos: útil para estudiar el movimiento del cuerpo humano y de los implementos deportivos en la AF. se divide cinemática, estudia el movimeinto de los cuerpos sin considerar las fuerzas que lo producen, antecedentes y nacimiento de la Biomecánica ???? nacimiento y estado acutal de la Biomecánica, antecedentes y nacimiento de la Biomecánica ???? história contemoporánea, Biomecánica estimológicamente -bio: relacionado con los sistemas vivos -mecánica: herramienta (parte de la física que estudia las fuerzas y sus efectos., biomecánica de la AF y el deporte objetivos desarrollar nuevos materiales deportivos y mejorar los ya existentes, Áreas de la Biomecánica ???? la biomecánica esta en plena evolución, en el último congreso de la International of Biomechanics (2007), los trabajos se estructuraron en 34 áreas diferentes., definiciones, clasificaciones y conceptos ???? la Mecánica y sus componentes, diferencias tres áreas fundamentales de especialización de la Biomecánica en España 3 áreas biomecánica ocupacional, dinámica, estudia las fuerzas, es decir, las causas físicas del movimiento se subdivide cinética, estudia las fuerzas que provocan el movimiento