WARNING:
JavaScript is turned OFF. None of the links on this concept map will
work until it is reactivated.
If you need help turning JavaScript On, click here.
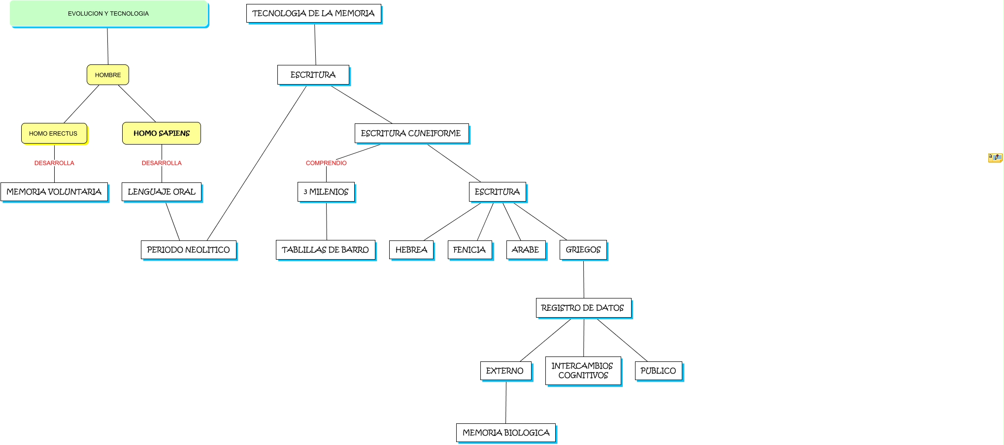
Este Cmap, tiene información relacionada con: educacion fisica, EVOLUCION Y TECNOLOGIA ???? HOMBRE, ESCRITURA ???? ESCRITURA CUNEIFORME, EXTERNO ???? MEMORIA BIOLOGICA, 3 MILENIOS ???? TABLILLAS DE BARRO, HOMO SAPIENS DESARROLLA LENGUAJE ORAL, REGISTRO DE DATOS ???? INTERCAMBIOS COGNITIVOS, REGISTRO DE DATOS ???? EXTERNO, LENGUAJE ORAL ???? PERIODO NEOLITICO, GRIEGOS ???? REGISTRO DE DATOS, ESCRITURA ???? FENICIA, ESCRITURA CUNEIFORME COMPRENDIO 3 MILENIOS, ESCRITURA ???? HEBREA, REGISTRO DE DATOS ???? PUBLICO, ESCRITURA GR GRIEGOS, ESCRITURA ???? ARABE, HOMBRE ???? HOMO SAPIENS, HOMO ERECTUS DESARROLLA MEMORIA VOLUNTARIA, ESCRITURA GR GRIEGOS, TECNOLOGIA DE LA MEMORIA ???? ESCRITURA, ESCRITURA ???? PERIODO NEOLITICO