WARNING:
JavaScript is turned OFF. None of the links on this concept map will
work until it is reactivated.
If you need help turning JavaScript On, click here.
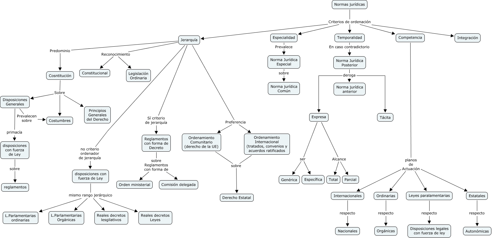
Este Cmap, tiene información relacionada con: AEC1 - Introducción Derecho (parte1 - B), Expresa Alcance Parcial, Normas jurídicas Criterios de ordenación Integración, disposiciones con fuerza de Ley mismo rango jerárquico Reales decretos Leyes, Jerarquía Sí criterio de jerarquía Reglamentos con forma de Decreto, Jerarquía Reconocimiento Legislación Ordinaria, Estatales respecto Autonómicas, Jerarquía no criterio ordenador de jerarquía disposiciones con fuerza de Ley, disposiciones con fuerza de Ley mismo rango jerárquico L.Parlamentarias ordinarias, Competencia planos de Actuación Ordinarias, Disposiciones Generales primacía disposiciones con fuerza de Ley, Expresa Alcance Total, Expresa ser Genérica, Especialidad Prevalece Norma Jurídica Especial, Disposiciones Generales Prevalecen sobre Costumbres, Jerarquía Predominio Cosntitución, Cosntitución Sobre Disposiciones Generales, Leyes paralamentarias respecto Disposiciones legales con fuerza de ley, Ordinarias respecto Orgánicas, Norma Jurídica Posterior deroga Tácita, Expresa ser Específica