WARNING:
JavaScript is turned OFF. None of the links on this concept map will
work until it is reactivated.
If you need help turning JavaScript On, click here.
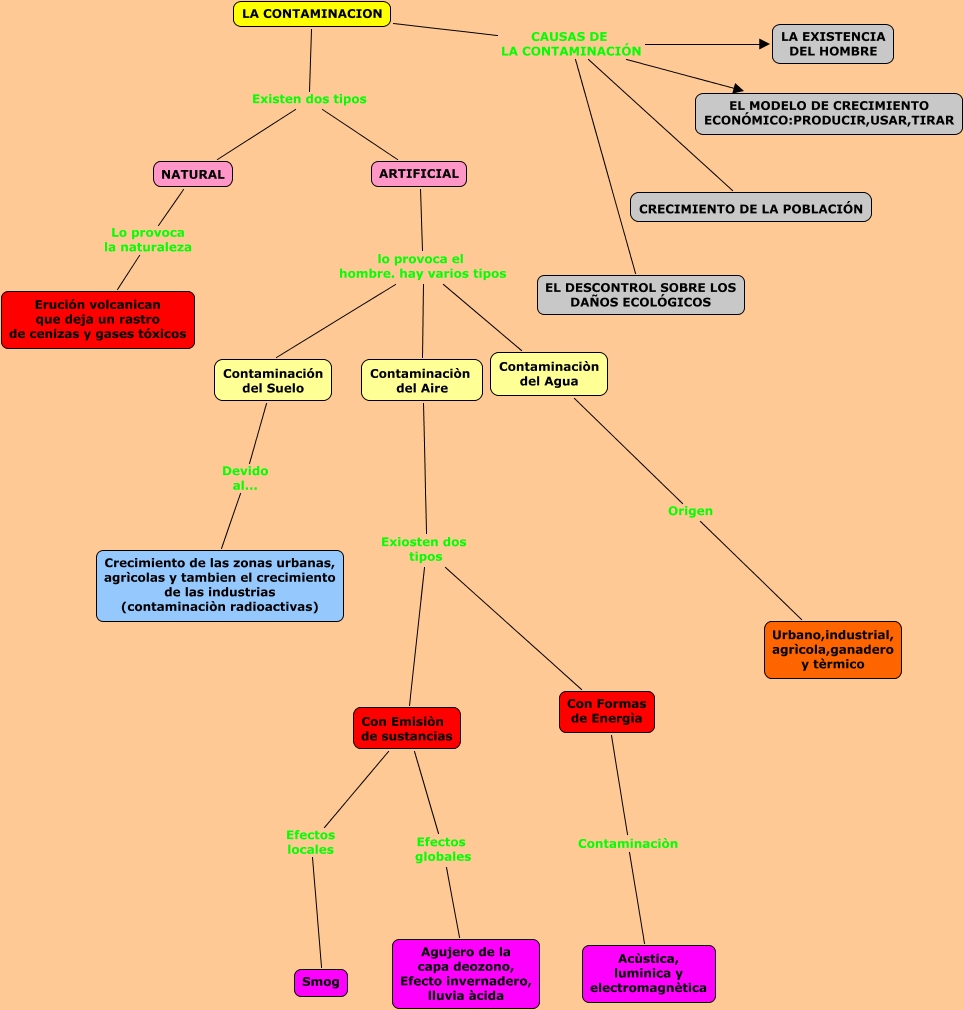
Este Cmap, tiene información relacionada con: LA CONTAMINACIÓN, NATURAL Lo provoca la naturaleza Erución volcanican que deja un rastro de cenizas y gases tóxicos, LA CONTAMINACION CAUSAS DE LA CONTAMINACIÓN CRECIMIENTO DE LA POBLACIÓN, Contaminaciòn del Aire Exiosten dos tipos Con Formas de Energìa, Contaminaciòn del Agua Origen Urbano,industrial, agrìcola,ganadero y tèrmico, ARTIFICIAL lo provoca el hombre. hay varios tipos Contaminaciòn del Agua, LA CONTAMINACION CAUSAS DE LA CONTAMINACIÓN LA EXISTENCIA DEL HOMBRE, LA CONTAMINACION CAUSAS DE LA CONTAMINACIÓN EL DESCONTROL SOBRE LOS DAÑOS ECOLÓGICOS, LA CONTAMINACION Existen dos tipos NATURAL, Contaminaciòn del Aire Exiosten dos tipos Con Emisiòn de sustancias, Con Emisiòn de sustancias Efectos locales Smog, Con Formas de Energìa Contaminaciòn Acùstica, luminica y electromagnètica, ARTIFICIAL lo provoca el hombre. hay varios tipos Contaminación del Suelo, ARTIFICIAL lo provoca el hombre. hay varios tipos Contaminaciòn del Aire, Con Emisiòn de sustancias Efectos globales Agujero de la capa deozono, Efecto invernadero, lluvia àcida, LA CONTAMINACION CAUSAS DE LA CONTAMINACIÓN EL MODELO DE CRECIMIENTO ECONÓMICO:PRODUCIR,USAR,TIRAR, Contaminación del Suelo Devido al... Crecimiento de las zonas urbanas, agrìcolas y tambien el crecimiento de las industrias (contaminaciòn radioactivas), LA CONTAMINACION Existen dos tipos ARTIFICIAL