WARNING:
JavaScript is turned OFF. None of the links on this concept map will
work until it is reactivated.
If you need help turning JavaScript On, click here.
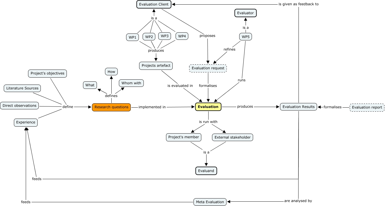
Este Cmap, tiene información relacionada con: Evaluation model, Research questions defines Whom with, WP1 is a Evaluation Client, WP1 produces Projects artefact, WP5 refines Evaluation request, Project's member is a Evaluand, WP4 is a Evaluation Client, Evaluation is run with External stakeholder, WP2 is a Evaluation Client, Literature Sources define Research questions, Evaluation Results are analysed by Meta Evaluation, Projects artefact is evaluated in Evaluation, Evaluation Results feeds Experience, Evaluation produces Evaluation Results, Evaluation request formalises Evaluation, WP5 is a Evaluator, Evaluation report formalises Evaluation Results, Research questions defines How, WP3 is a Evaluation Client, Project's objectives define Research questions, Meta Evaluation feeds Experience