WARNING:
JavaScript is turned OFF. None of the links on this concept map will
work until it is reactivated.
If you need help turning JavaScript On, click here.
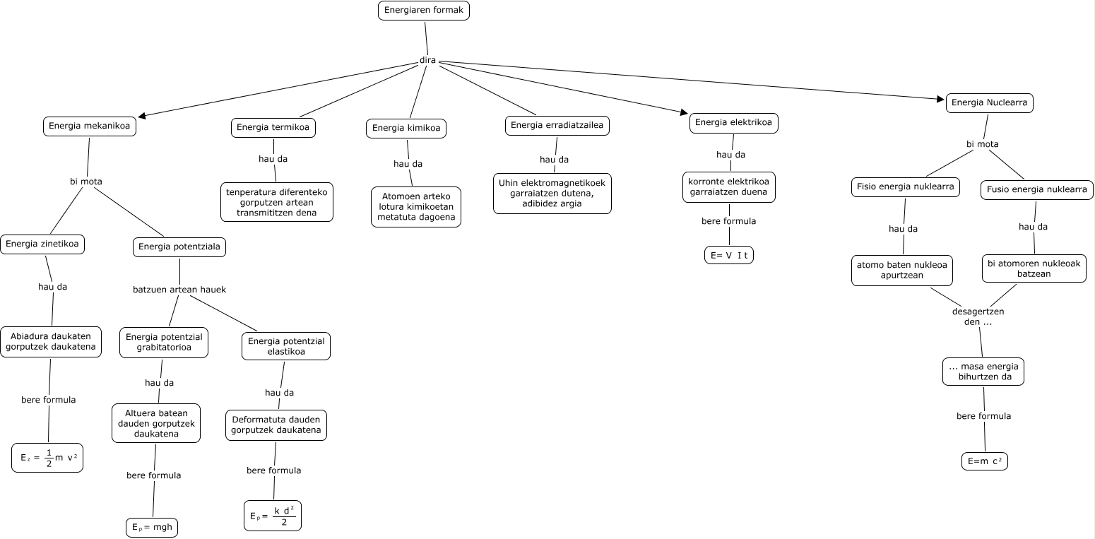
Este Cmap, tiene información relacionada con: Energia motak, bi atomoren nukleoak batzean desagertzen den ... ... masa energia bihurtzen da, Energia termikoa hau da tenperatura diferenteko gorputzen artean transmititzen dena, atomo baten nukleoa apurtzean desagertzen den ... ... masa energia bihurtzen da, Energiaren formak dira Energia termikoa, Energiaren formak dira Energia erradiatzailea, ... masa energia bihurtzen da bere formula <math xmlns="http://www.w3.org/1998/Math/MathML"> <mrow> <mtext> E=m </mtext> <mmultiscripts> <mtext> c </mtext> <none/> <mtext> 2 </mtext> </mmultiscripts> </mrow> </math>, korronte elektrikoa garraiatzen duena bere formula E= V I t, Energia potentzial elastikoa hau da Deformatuta dauden gorputzek daukatena, Energia potentziala batzuen artean hauek Energia potentzial elastikoa, Fusio energia nuklearra hau da bi atomoren nukleoak batzean, Deformatuta dauden gorputzek daukatena bere formula <math xmlns="http://www.w3.org/1998/Math/MathML"> <mrow> <mmultiscripts> <mtext> E </mtext> <mtext> p </mtext> <none/> </mmultiscripts> <mtext> = </mtext> <mfrac> <mrow> <mtext> k </mtext> <mmultiscripts> <mtext> d </mtext> <none/> <mtext> 2 </mtext> </mmultiscripts> </mrow> <mtext> 2 </mtext> </mfrac> </mrow> </math>, Energia mekanikoa bi mota Energia potentziala, Energiaren formak dira Energia kimikoa, Energiaren formak dira Energia elektrikoa, Energia potentziala batzuen artean hauek Energia potentzial grabitatorioa, Energia elektrikoa hau da korronte elektrikoa garraiatzen duena, Energia erradiatzailea hau da Uhin elektromagnetikoek garraiatzen dutena, adibidez argia, Energia Nuclearra bi mota Fisio energia nuklearra, Energiaren formak dira Energia mekanikoa, Energia kimikoa hau da Atomoen arteko lotura kimikoetan metatuta dagoena