WARNING:
JavaScript is turned OFF. None of the links on this concept map will
work until it is reactivated.
If you need help turning JavaScript On, click here.
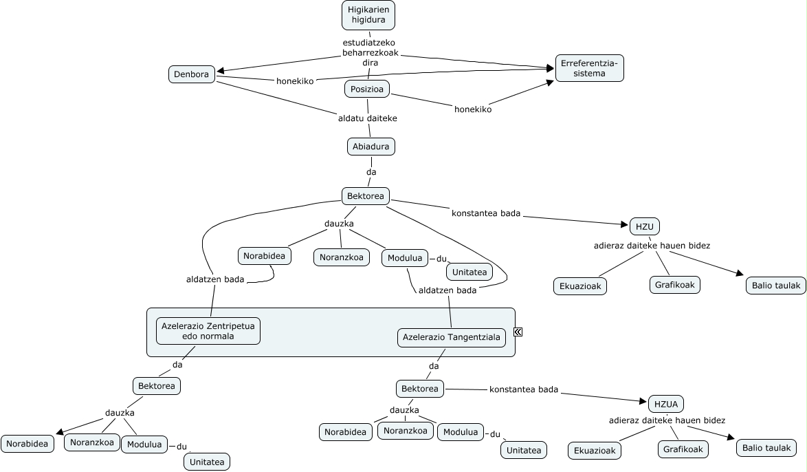
Este Cmap, tiene información relacionada con: Higikarien higidura, Bektorea dauzka Norabidea, Azelerazio Zentripetua edo normala da Bektorea, Bektorea dauzka Noranzkoa, Norabidea aldatzen bada Azelerazio Zentripetua edo normala, Posizioa honekiko Erreferentzia- sistema, Modulua aldatzen bada Azelerazio Tangentziala, HZU adieraz daiteke hauen bidez Grafikoak, Bektorea dauzka Norabidea, Bektorea dauzka Norabidea, Bektorea dauzka Modulua, Abiadura da Bektorea, Bektorea dauzka Noranzkoa, Modulua du Unitatea, Denbora aldatu daiteke Abiadura, Bektorea aldatzen bada Azelerazio Tangentziala, Bektorea konstantea bada HZU, Bektorea aldatzen bada Azelerazio Zentripetua edo normala, Bektorea dauzka Noranzkoa, Posizioa aldatu daiteke Abiadura, Modulua du Unitatea