WARNING:
JavaScript is turned OFF. None of the links on this concept map will
work until it is reactivated.
If you need help turning JavaScript On, click here.
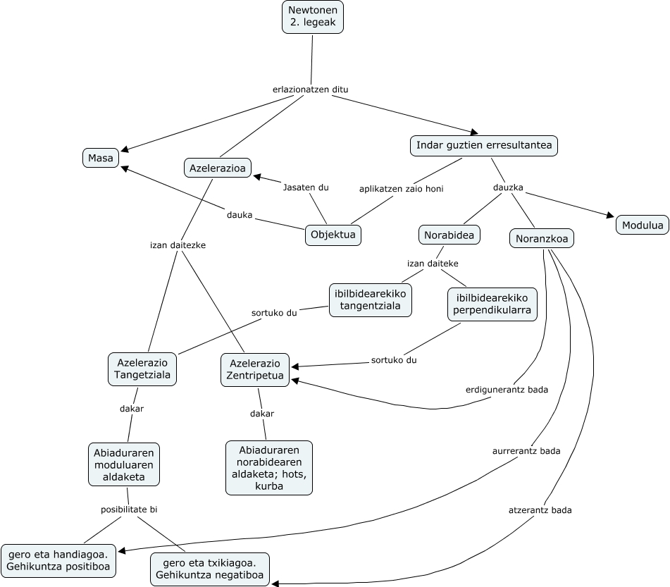
Este Cmap, tiene información relacionada con: Indarren erresultantea, Indar guztien erresultantea aplikatzen zaio honi Objektua, Norabidea izan daiteke ibilbidearekiko tangentziala, Azelerazioa izan daitezke Azelerazio Zentripetua, Newtonen 2. legeak erlazionatzen ditu Masa, Azelerazio Tangetziala dakar Abiaduraren moduluaren aldaketa, Abiaduraren moduluaren aldaketa posibilitate bi gero eta txikiagoa. Gehikuntza negatiboa, Noranzkoa erdigunerantz bada Azelerazio Zentripetua, Objektua Jasaten du Azelerazioa, Newtonen 2. legeak erlazionatzen ditu Azelerazioa, Indar guztien erresultantea dauzka Noranzkoa, Indar guztien erresultantea dauzka Modulua, Noranzkoa aurrerantz bada gero eta handiagoa. Gehikuntza positiboa, Noranzkoa atzerantz bada gero eta txikiagoa. Gehikuntza negatiboa, Newtonen 2. legeak erlazionatzen ditu Indar guztien erresultantea, Norabidea izan daiteke ibilbidearekiko perpendikularra, Azelerazio Zentripetua dakar Abiaduraren norabidearen aldaketa; hots, kurba, Objektua dauka Masa, ibilbidearekiko perpendikularra sortuko du Azelerazio Zentripetua, Abiaduraren moduluaren aldaketa posibilitate bi gero eta handiagoa. Gehikuntza positiboa, ibilbidearekiko tangentziala sortuko du Azelerazio Tangetziala